北上創業港青疫下加速融入內地發展

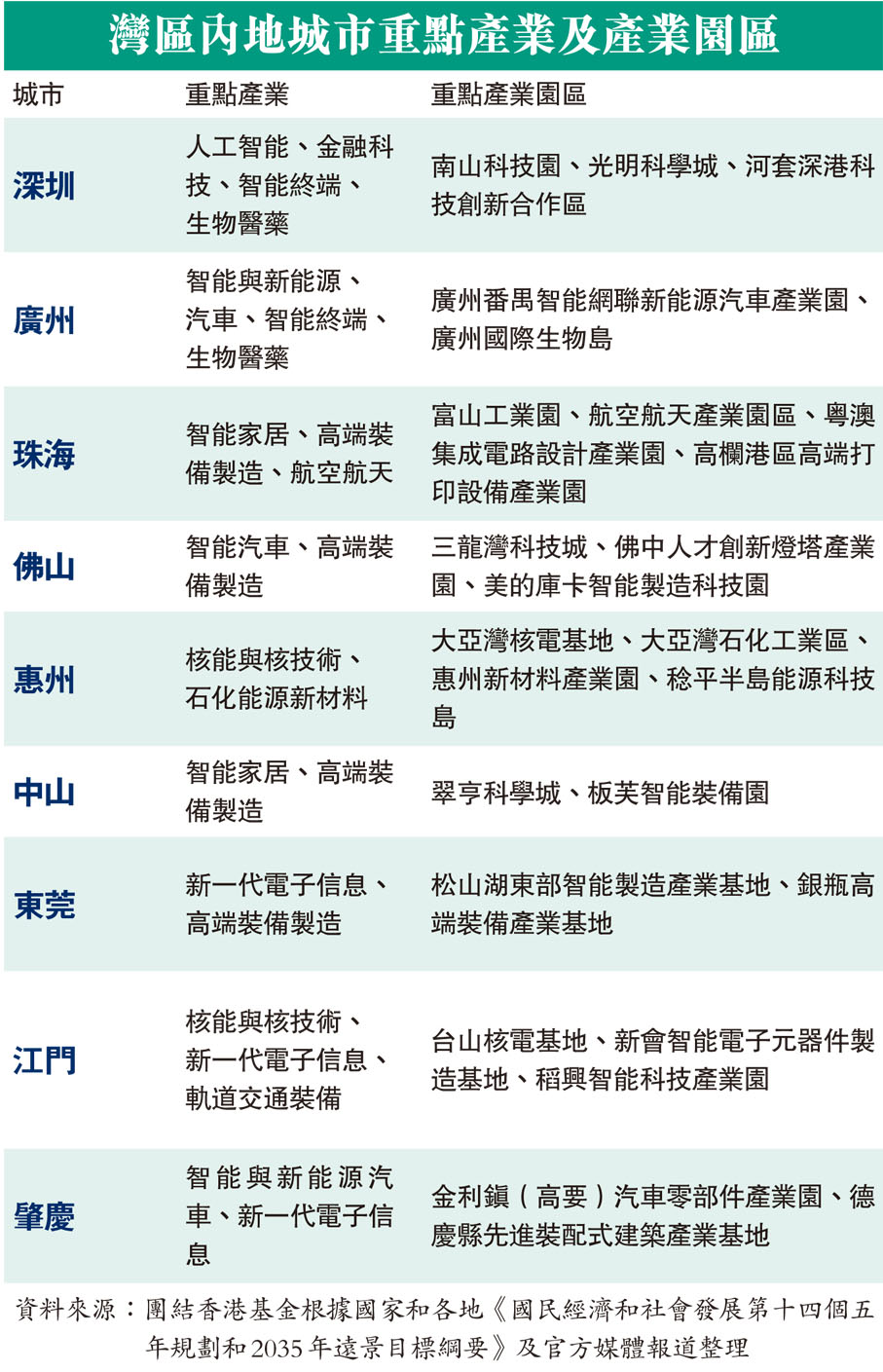
灣區內地城市重點產業及產業園區
灣區內地城市重點產業及產業園區

  香港文匯報訊(記者 曾業俊)香港青年往內地發展遇到不同困難,而近年最明顯的障礙是香港與內地的通關問題。立法會科技創新界議員邱達根昨日在科創報告的座談環節上表示,疫情限制香港與內地的跨境人員流動,但在內地創業或工作的香港青年,反而因為近三年長期留在內地,加快了他們融入內地環境及文化。香港與內地正不斷交流意見以解決困難,往內地創業的香港青年亦要對「大灣區深化2.0」有信心,未來可以更加無縫、更少障礙、更易做到一體化。

  出席同一場合的浩觀共同創辦人馬殷認為,香港青年在內地創業或拓展業務,通常遇到的困難是缺乏經驗。青年創業要有創意及設計思維,可以在十多歲求學階段接觸社會上各式行業及企業,提早獲得校外經驗,了解社會及行業面對的痛點,認識公司在創新創意方面遇到的挑戰,預早為未來準備好自己。例如浩觀就與中電合作,為中學生提供創意培訓計劃,要求學生設計線上平台,令香港人更關心碳排放問題。跨界別合作可讓學生了解未來工作需要,預早認識行業挑戰和問題。

  快的打車聯合創辦人李祖閩認為,除了基建配套,有意創業的香港青年亦要定下目標,認清自己的業務是想做什麼,又強調創業並非一門「職業」,創業者須先鎖定目標,繼而物色資源、研究市場、並通過社交媒體及資訊科技讓市場了解自己公司的業務,才能拓展市場。

  港人應破除「內地與香港屬不同地方」思想

  紅點子創作(香港)有限公司創辦人李嘉俊指出,創業者的困難往往是自己心態,尤其香港人要突破自己想法。首先,香港是大灣區一部分,港人應破除「內地與香港屬兩個不同地方」的思想隔閡,當大灣區有機會,就應該「做大個餅」。其次,創業者通常在自己本身熟悉的範疇上發展,但創業並非「打工」,只靠一門專業的「垂直思維」會妨礙創業,反而「綜合思維」更有利。

  另外,創業者由於要涉足不同領域,因此合作夥伴相當重要,尤其往內地發展需要「落地」和「接地氣」,物色可信任的內地合作夥伴就更為重要。

  灣區外其他主要內地城市政策

  北京

  •認可持有香港會計師、教師、藥劑師等資格的人才到當地執業;

  •給予新入經濟技術開發區的企業最高200萬元人民幣的辦公場所和生產場地租賃補貼;

  •區內人才可享受人才公寓或每年2.4萬元人民幣的房租補貼。

  上海

  •向留學人員企業提供創業擔保貸款、初創期創業組織社會保險補貼、創業場地房租補貼和信息服務;

  •在當地工作或創業的留學人員及其配偶、子女可申請常住戶口;

  •增設外籍人員子女學校。

  西安

  •給予在國際港務區投資項目的海外頂尖人才最高1億元人民幣的項目支持和500萬元人民幣的安家補貼;

  •引進公辦名校,並新增學位2萬餘個。

  武漢

  •為人才提供100萬元人民幣的一次性個人獎勵,以及最高500萬元人民幣的研發經費補貼;

  •將港青雙創中心「港創匯」納入「湖北省青創園試點園區」,為港青提供共享辦公空間、會議室等設施,以及提供工商、稅務、政策方面諮詢。

  蘇州

  •給予重大創新團隊最高5,000萬元人民幣的項目經費;

  •在企業內搭建「港澳青年人才實習見習基地」,讓青年深入行業一線,感受就業氛圍;

  •將在3年內提供10萬套人才公寓。

  大連

  •給予企業所獲風險投資總額20%的跟投支持;

  •提供銀行貸款利息額50%的貼息支持;

  •為人才、新就業或自主創業人士提供高達500萬元人民幣的安家費或租房/購房津貼。

  資料來源:團結香港基金根據各地政策文件整理