【國際金融領袖投資峰會】李家超:機遇時機盡握 港返世界舞台

◆行政長官李家超昨日於「國際金融領袖投資峰會」開幕日致辭。 香港文匯報記者曾興偉  攝
◆行政長官李家超昨日於「國際金融領袖投資峰會」開幕日致辭。 香港文匯報記者曾興偉 攝

◆「國際金融領袖投資峰會」昨日在中環四季酒店大禮堂開幕。圖為行政長官李家超與出席峰會的嘉賓親切互動。香港文匯報記者曾興偉  攝
◆「國際金融領袖投資峰會」昨日在中環四季酒店大禮堂開幕。圖為行政長官李家超與出席峰會的嘉賓親切互動。香港文匯報記者曾興偉 攝

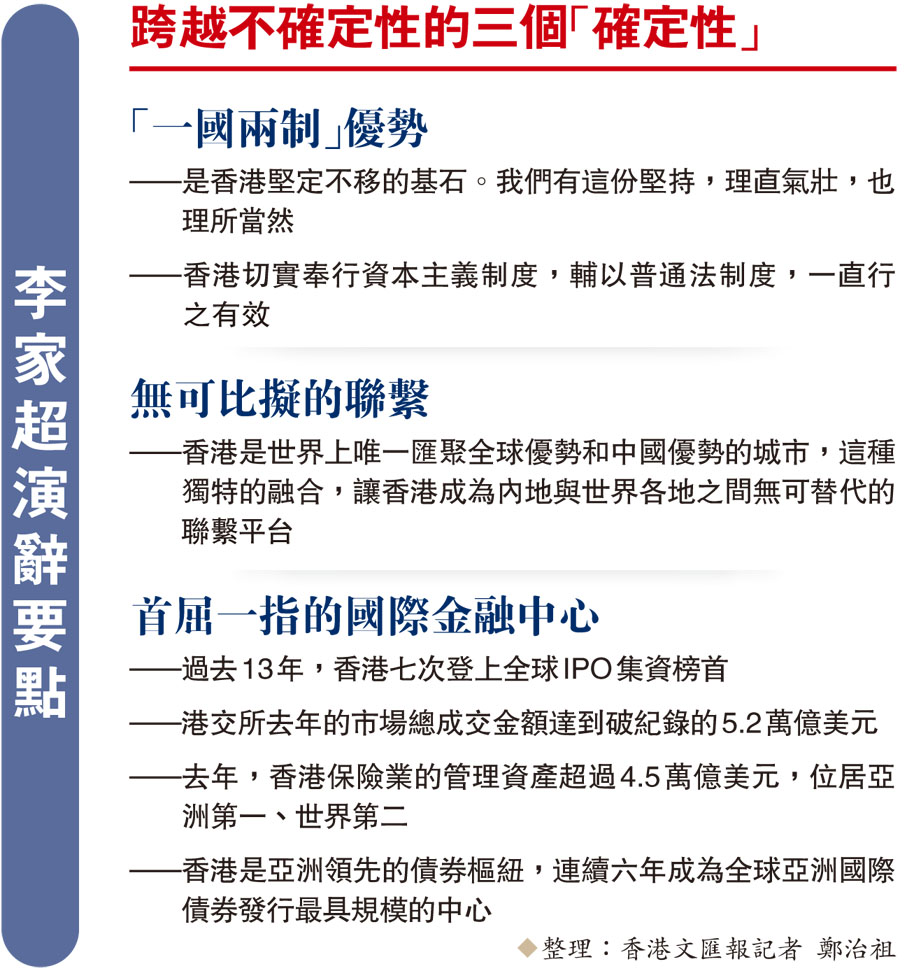
李家超演辭要點
李家超演辭要點

  國際金融峰會致辭 強調可駕馭市場不確定性

  舉世矚目、被稱為「香港回來了」的「國際金融領袖投資峰會」昨日如期在中環四季酒店大禮堂開幕。特區行政長官李家超向出席峰會的全球20個國家和經濟體數百名金融及商界領袖表示歡迎。他以「駕馭市場的不確定性」為題致辭表示,全球目前正處於不確定時期,而香港憑藉「一國兩制」優勢、擁有聯繫中國內地與世界之間無可比擬的平台、首屈一指的國際金融中心地位,再加上特區政府剛公布的「實現新飛躍」等多項措施,發展將更勝從前,並能給予國際資金更多的投資機會。「 對香港來說,最壞的情況已經過去,未來會更美好。機遇、時機,盡在香港,現在就是大家期待已久的好時候,把握先機,莫追落後。」 ◆香港文匯報記者 鄭治祖

  李家超在致辭時將這次峰會形容為「香港重返舞台峰會」,強調香港踏上回復正常的舞台,「為與世界通商貿易,重返我們最熟悉的舞台中央。」他指出,今次的主題是「駕馭市場的不確定性」,要跨越不確定性,正正是現時世界各地的心聲。

  我們街道安全 可能比以前更熱鬧

  「縱然身處紛擾的世界,各位在香港卻未必會有這種感覺……我們的街道安全,而且可能比以前更熱鬧。確切地說,社會暴亂已成為過去。取而代之的是社會穩定,商界和市民對香港的未來信心日增。」李家超指出,這要歸功於早已建立的確定性和獨特優勢,「一國兩制」是香港堅定不移的基石(見表)。

  他指出,「一國兩制」確保香港與祖國以至全球享有無可比擬的聯繫和機遇。香港與內地無縫接軌,為香港提供了其他經濟體得不到的優勢。「香港仍是世界上唯一一個匯聚全球優勢和中國優勢的城市。這種獨特的融合,讓我們成為內地與世界各地之間無可替代的聯繫平台。」

  分享內地經濟快速增長龐大利益

  李家超強調,隨着世界經濟重心東移,內地與區內眾多快速增長的經濟體勢將成為全球經濟增長的主要引擎和商機來源。香港具備有利條件,可分享這個不可逆轉趨勢所帶來的龐大利益。「香港擁有人才、基礎設施和技術,可助內地企業和資金走向海外,同時把國際企業和資金引入區內。」

  李家超說,香港另一項具確定性的優勢,就是「香港是世界領先的金融中心之一,也是中國主要的國際金融中心」,「我百分之百肯定,我們過去是、現在是,未來也繼續是世界領先的金融中心之一!」

  拓「北部都會區」 港全新發展引擎

  李家超談到其首份施政報告中對於香港「實現新飛躍」的重要措施概要,強調會積極吸引重點企業和頂尖人才來港。「另外,我們有一個全新的發展引擎,那就是『北部都會區』。它將與廣東省產生協同效應,為大灣區的整體發展作出貢獻。」

  「對香港來說,最壞的情況已經過去。香港總能從危機中復甦過來,而且發展更勝從前。」在演講的最後,李家超指出,香港與世界其他很多主要城市一樣,在過去數十年間,經歷不少跌宕起伏,但香港擁有無比強大的抗逆能力。「你們必定清楚知道,投資成功之道在於機會與時機。機遇、時機,盡在香港。」

  李家超演辭要點

  跨越不確定性的三個「確定性」

  「一國兩制」優勢

  —是香港堅定不移的基石。我們有這份堅持,理直氣壯,也理所當然

  —香港切實奉行資本主義制度,輔以普通法制度,一直行之有效

  無可比擬的聯繫

  —香港是世界上唯一匯聚全球優勢和中國優勢的城市,這種獨特的融合,讓香港成為內地與世界各地之間無可替代的聯繫平台

  首屈一指的國際金融中心

  —過去13年,香港七次登上全球IPO集資榜首

  —港交所去年的市場總成交金額達到破紀錄的5.2萬億美元

  —去年,香港保險業的管理資產超過4.5萬億美元,位居亞洲第一、世界第二

  —香港是亞洲領先的債券樞紐,連續六年成為全球亞洲國際債券發行最具規模的中心

  ◆整理:香港文匯報記者 鄭治祖