施政報告前瞻房策(二之一):倡新版私人建公屋 發展商供地兼賣樓

◆市傳政府或會引入「新版」私人參建公營房屋,由發展商提供用地及負責賣樓,以縮短輪候時間及賣樓速度。圖為興建中的大埔富蝶邨。
◆市傳政府或會引入「新版」私人參建公營房屋,由發展商提供用地及負責賣樓,以縮短輪候時間及賣樓速度。圖為興建中的大埔富蝶邨。

◆火炭駿洋邨
◆火炭駿洋邨


◆葉文祺
◆葉文祺

◆龍漢標
◆龍漢標

  智庫籲設公開平台 披露進度體現政府問責

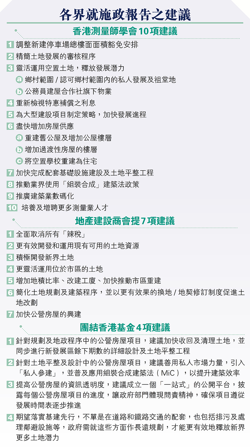
  新一份施政報告公布在即,房策方面估計會聚焦如何「提速、提效、提量」。近日有市場消息指,政府或會引入「新版」私人參建公營房屋,由發展商提供用地及負責賣樓,以縮短輪候時間及賣樓速度。業界亦紛紛提出意見,有智庫建議成立一個公開平台,披露每個公營房屋項目的進度,讓政府部門體現問責精神,確保項目發展進度,又建議公營房屋普及使用「組裝合成」建築法(MiC)。地產界則普遍提議政府「減辣」穩定樓市,及增加地積比率、簡化土地規劃及建築程序等,以提速增加房屋供應。

  ◆香港文匯報記者 顏倫樂

  市場消息傳出,政府有意於公營房屋市場再度引入私人發展商力量,以加快興建公營房屋,達到「提速、提效、提量」效果。據了解,新方案跟舊有私人參建居屋計劃不同,新方案下發展商將扮演更重要角色,包括提供土地以至包攬物業銷售。據了解,政府希望有更多發展商仿效新世界早前提出的「私人版居屋」,提供更多土地來源。

  普及「組裝合成」法提升效率

  團結香港基金研究總監及土地及房屋研究主管葉文祺在接受香港文匯報訪問時就此分析,指目前公營房屋供應「頭輕尾重」,首5年的項目大部分已經進入建築階段,可以加快的空間不多,所以重點應是放在針對土地平整及設計中的公營房屋項目。他認同要善用私人市場力量,引入「私人參建」,並普及「組裝合成」建築法(MiC)的應用以提升建築效率。

  至於後5年的項目仍然處於造地階段,如正在進行規劃及地政程序、基礎設施建設,或地盤平整工程等,有空間提速推進。他建議加快收回及清理土地,並同步進行新發展區餘下期數的詳細設計及土地平整工程。此外,他批評公屋的資料披露欠缺透明度,零散地分布於區議會、立法會,或者房委會的內部文件,令公眾無法有效跟進及監察公營房屋項目的進度。

  基建先行 釋放土地潛力

  基金會建議政府成立一個「一站式」的公開平台,披露每個公營房屋項目的進度,讓政府部門體現問責精神,確保項目遵從發展時間表逐步推進。此外,另一個關鍵在於基建先行,因為這才能從根本上提升容量,這不單是在道路和鐵路交通的配套,也包括排污及處理鄰避設施等,政府需就這些方面作長遠規劃,才能更有效地釋放新界更多土地潛力。

  對於近期樓市下跌,他強調,儘管面對市況波動,政府也必須堅持造地的步伐,以提供空間讓香港創造經濟容量和提升人均居住面積。他特別提醒2003年「沙士」後停止造地,造成近年土地供應不足,政府須從中汲取經驗。

  地產及建造界立法會議員、地產建設商會秘書長龍漢標已向特首提交全面「減辣」的建議,他在接受香港文匯報訪問時稱,目前住宅交易的3項「辣稅」,同樣影響物業市場流通、市區重建進度和削弱海外投資者及專才來港的意慾,強調建議「減辣」的目的,並非要推高樓價,而是要「拆牆鬆綁,令市場自由運作,有助於經濟復常」。

  地建商籲改善經濟穩樓市

  龍漢標指,現時香港最迫切的是改善經濟,吸引外來人才和投資者,「當經濟穩定,失業人數少,樓市自然能平穩發展」。因此,政府必須從宏觀的經濟和社會角度去審視「辣招」,是否合乎應對當前社會所面對的種種挑戰。此外,他指政府雖然已有「明日大嶼」、「北部都會區」等大型項目,但遠水救不了近火,所以他在土地供應方面還提出其他6項建議,希望政府多管齊下增加中短期供應。

  這些建議包括更有效開發和運用現時可用的土地資源;積極開發新界土地;更靈活運用位於市區的土地;增加地積比率、改建工廈、加快推動市區重建;簡化土地規劃及建築程序,並以更有效果的換地 / 地契修訂制度促進棕地改劃;及加快公營房屋的興建。