主持第二次中國-太平洋島國外長會 王毅:中國永遠同發展中國家站在一起

◆當地時間5月30日,斐濟總統卡托尼韋雷(右)在蘇瓦總統府會見正在訪斐的國務委員兼外長王毅。 新華社
◆當地時間5月30日,斐濟總統卡托尼韋雷(右)在蘇瓦總統府會見正在訪斐的國務委員兼外長王毅。 新華社

◆2021年2月25日,在斐濟蘇瓦,人們在旅遊商品連鎖店傑克之家慶祝中國元宵節並表演擊鼓。資料圖片
◆2021年2月25日,在斐濟蘇瓦,人們在旅遊商品連鎖店傑克之家慶祝中國元宵節並表演擊鼓。資料圖片

五方面共識
五方面共識

  香港文匯報訊 據新華社報道,當地時間5月30日,國務委員兼外長王毅同斐濟總理兼外長姆拜尼馬拉馬在蘇瓦共同主持第二次中國-太平洋島國外長會。會議取得了五方面共識(見表),王毅會後向記者表示:近期有人質疑中國為何如此積極地支持和幫助南太島國。我願明確告訴大家,中國是一個發展中大國,也是一個負責任大國,我們不僅幫助支持南太島國,也幫助支持非洲、亞洲、拉丁美洲等廣大發展中國家。我們不僅今天如此,過去也是如此。早在上世紀六十年代,中國就勒緊褲腰帶,為非洲兄弟修建鐵路。這是因為,中國永遠同發展中國家站在一起,同中小國家站在一起。

  王毅奉勸一些人不必過分焦慮、過於緊張,因為中國和發展中國家實現共同發展和繁榮,將會使這個世界更加公平、更加和諧、更加穩定。

  為世界注入更多穩定和確定性

  據報道,基里巴斯總統兼外長馬茂、薩摩亞總理兼外長菲婭梅、紐埃總理兼外長塔格拉吉、巴布亞新幾內亞外長埃奧、瓦努阿圖外長阿蒂、密克羅尼西亞聯邦外長埃利伊薩、所羅門群島外長馬內萊、湯加外交大臣烏托伊卡馬努、太平洋島國論壇秘書長普納等以線上線下結合方式與會。

  王毅首先宣讀了習近平主席向此次會議發表的書面致辭。王毅說,當今世界正面臨前所未有的挑戰和變革。世界何去何從,習近平主席給出的答案是,推動構建人類命運共同體。中國願與各國共同努力,為變亂交織的世界注入更多穩定和確定性,為面臨分裂危險的世界增添更多團結和信心。

  對太平洋島國友好政策始終如一

  王毅強調,半個世紀以來,無論國際風雲如何變幻,中國對太平洋島國的友好政策始終如一,對太平洋島國的合作承諾堅定不移。只要是符合島國利益的事,中國就堅定支持;只要是島國有需要的事,我們就義無反顧。中方願繼續本着相互尊重的基本原則,朝着共同發展的根本目標,政治上加強溝通、發展上攜手並進、抗疫上鼎力相助、氣變上率先行動、人文上交流互鑒、國際上團結協作,推動雙方關係行穩致遠,結出更多碩果。中方將繼續傾聽島國和島國人民的心聲,尊重島國地區既有合作機制和安排,也支持其他有意願的國家為促進島國發展加大投入,開展三方乃至四方合作,優勢互補,形成合力。

  中方將從六個方面作出努力

  王毅宣布,中方將持續打造減貧、氣變、防災、農業、菌草中心等六個新合作平台。年內舉行第二屆中國-太平洋島國農業部長會議。舉辦中國-大洋洲及南太地區國際貿易數字博覽會。

  王毅表示,相互尊重是中國發展同太平洋島國關係的準則,共同發展是中國開展同太平洋島國合作的目標。為推動雙方關係前行,更好造福人民,中方將從六個方面作出努力:

  一是政治上加強溝通。中方一向主張,國家不分大小、強弱、貧富,一律平等。太平洋島國有實現和平發展繁榮的權利,人民有追求美好生活的自由,前途命運只能由島國自己掌握。中國發展同島國關係從不干涉島國內政,從不謀取所謂「勢力範圍」。

  二是發展上攜手並進。中方願同島國共同落實全球發展倡議,推動如期實現2030年可持續發展議程。中方將繼續向島國提供力所能及的經濟發展援助,將共建「一帶一路」同太平洋島國地區合作倡議和各島國國家發展戰略加強對接,深化基礎設施、農林漁業、能源礦產、信息通訊、電子商務等領域互利合作,支持島國農產品等優質特色產品擴大對華出口。

  三是抗疫上鼎力相助。中方將為「中國-太平洋島國抗疫合作基金」提供支持,願繼續向島國提供疫苗、檢測試劑、防護設備等抗疫物資。中方將充分發揮中國-太平洋島國應急物資儲備庫作用,並將在島國設立分庫。

  四是氣變上率先行動。氣候變化是太平洋島國面臨的最現實、最緊迫挑戰,中方將繼續在南南合作框架下為島國增強應對氣候變化能力提供幫助和支持,通過中國-太平洋島國應對氣候變化合作中心向島國提供應對氣變物資,為島國培訓氣變領域人才。中方將繼續支持太平洋區域環境規劃署開展工作,願共同呼籲發達國家率先提升行動力度,盡快兌現資金承諾。

  五是人文上交流互鑒。中方將全面落實2020年至2025年向太平洋島國提供2,500個政府獎學金名額、3,000個研修研討名額。中國魯班工坊將向島國提供首批20個職業技術教育留學生名額。將加強同島國地方對口合作,實施新一批民生項目,中國廣東省未來5年將視疫情派遣10批醫療隊、5至10批文藝團組赴島國巡診、訪演。

  六是國際上團結協作。中方願同島國加強在聯合國等多邊機構中的協調配合,堅持真正的多邊主義,共同維護發展中國家尤其是中小國家的正當權益。秉持共同、綜合、合作、可持續的安全觀,共同促進南太地區乃至世界的和平、安全和穩定。中方呼籲域內外國家以實際行動維護以《不擴散核武器條約》為基石的國際核不擴散體系,切實尊重以《南太平洋無核區條約》為核心的南太無核區,保護好藍色太平洋。

  尊重島國地區既有合作機制安排

  王毅強調,中方將繼續傾聽島國和島國人民的心聲,尊重島國地區既有合作機制和安排。只要本着相互尊重、平等相待、互利合作、開放包容的原則繼續努力,中國和太平洋島國的全面戰略夥伴關係必將行穩致遠,結出更多碩果,造福島國人民。

  堅定奉行一中政策借鑒發展經驗

  與會島國領導人和外長表示,習近平主席發表書面致辭展現了對同島國雙邊關係的高度重視和真誠友好。太平洋島國珍視同中國的友誼和夥伴關係,感謝中方為島國抗擊災情疫情、增強經濟韌性、實現自主發展提供的無私支持幫助,支持共建「一帶一路」倡議和全球發展倡議。表示將繼續堅定奉行一個中國政策,期待與中方拓展各領域合作,借鑒中國改革發展經驗,助力島國推進藍色太平洋2050戰略,增強基礎設施、改善民生、應對氣變、生態保護的能力,實現可持續發展,使島國人民過上更好的生活,書寫更多難忘的友好故事。

  會後,中方將發表中國同太平洋島國相互尊重、共同發展的立場文件。

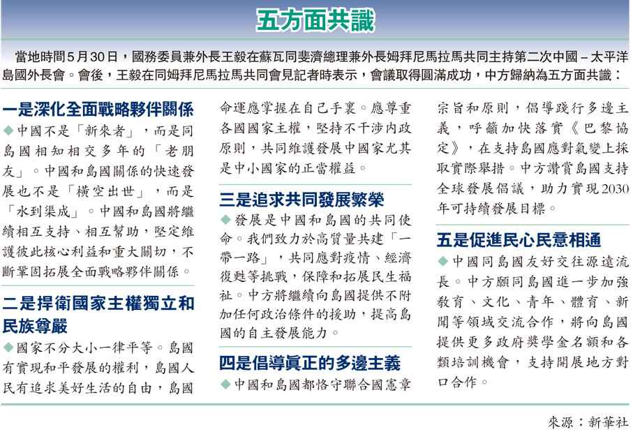
  五方面共識

  當地時間5月30日,國務委員兼外長王毅在蘇瓦同斐濟總理兼外長姆拜尼馬拉馬共同主持第二次中國-太平洋島國外長會。會後,王毅在同姆拜尼馬拉馬共同會見記者時表示,會議取得圓滿成功,中方歸納為五方面共識:

  一是深化全面戰略夥伴關係

  ◆中國不是「新來者」,而是同島國相知相交多年的「老朋友」。中國和島國關係的快速發展也不是「橫空出世」,而是「水到渠成」。中國和島國將繼續相互支持、相互幫助,堅定維護彼此核心利益和重大關切,不斷鞏固拓展全面戰略夥伴關係。

  二是捍衛國家主權獨立和民族尊嚴

  ◆國家不分大小一律平等。島國有實現和平發展的權利,島國人民有追求美好生活的自由,島國命運應掌握在自己手裏。應尊重各國國家主權,堅持不干涉內政原則,共同維護發展中國家尤其是中小國家的正當權益。

  三是追求共同發展繁榮

  ◆發展是中國和島國的共同使命。我們致力於高質量共建「一帶一路」,共同應對疫情、經濟復甦等挑戰,保障和拓展民生福祉。中方將繼續向島國提供不附加任何政治條件的援助,提高島國的自主發展能力。

  四是倡導真正的多邊主義

  ◆中國和島國都恪守聯合國憲章宗旨和原則,倡導踐行多邊主義,呼籲加快落實《巴黎協定》,在支持島國應對氣變上採取實際舉措。中方讚賞島國支持全球發展倡議,助力實現2030年可持續發展目標。

  五是促進民心民意相通

  ◆中國同島國友好交往源遠流長。中方願同島國進一步加強教育、文化、青年、體育、新聞等領域交流合作,將向島國提供更多政府獎學金名額和各類培訓機會,支持開展地方對口合作。

  來源:新華社