深圳徵信平台 四個月助企業籌逾50億 近2萬中小企獲融資 科創企貸款「秒批」

◆ 「地方徵信平台支持中小微企業融資座談會」昨日在深圳舉行,吸引了五六家銀行高管、企業代表和近20家媒體參加。香港文匯報記者李昌鴻 攝
◆ 「地方徵信平台支持中小微企業融資座談會」昨日在深圳舉行,吸引了五六家銀行高管、企業代表和近20家媒體參加。香港文匯報記者李昌鴻 攝

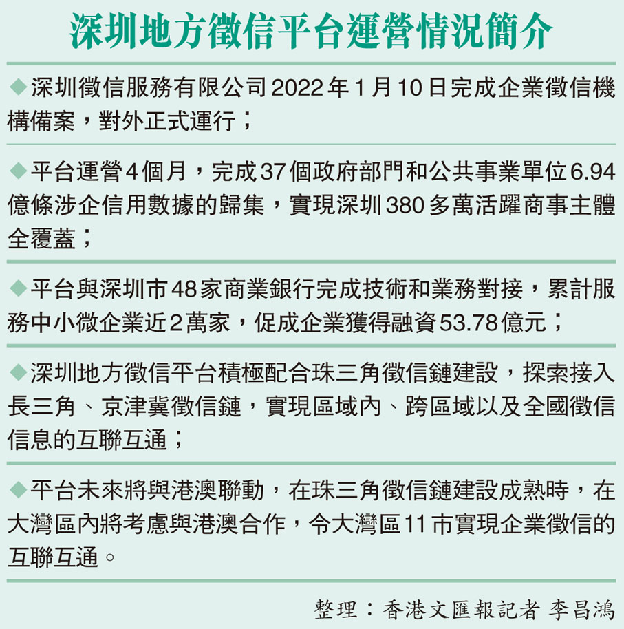
深圳地方徵信平台運營情況簡介
深圳地方徵信平台運營情況簡介

  為助力中小企業應對疫情、便捷地獲得融資和穩定發展實體經濟,深圳今年1月上旬推出地方徵信平台,運營4個月,近2萬家企業合計獲得逾50億元(人民幣,下同)融資,較好地化解了中小企的融資難和融資貴等問題。從事芯片分銷的深圳億思騰達公司,微眾銀行使用了該平台提供的數據,僅需數秒鐘就獲批了600萬元的科創貸。據悉,深圳地方徵信平台未來將積極配合珠三角徵信鏈建設,並與港澳合作助力灣區融合和實現共贏。◆香港文匯報記者 李昌鴻 深圳報道

  深圳昨舉行「地方徵信平台支持中小微企業融資座談會」, 中國人民銀行深圳市中心支行徵信管理處副處長劉博表示,在中國人民銀行總行和深圳市委市政府大力支持下,深圳地方徵信平台的建設和運維主體——深圳徵信服務有限公司今年1月10日完成企業徵信機構備案,對外正式運行。短短4個月,平台已取得顯著成效。目前,平台完成37個政府部門和公共事業單位6.94億條涉企信用數據的歸集,實現深圳380多萬活躍商事主體全覆蓋,與全市48家商業銀行完成技術和業務對接,累計服務中小微企業近2萬家,促成企業獲得融資53.78億元。按照這一總額計算,平均每家企業獲得融資25萬元人民幣,給他們帶來的融資的及時雨,緩解了因疫情等因素影響的運營壓力。

  銀行憑平台數據為用戶「畫像」

  一些參加此次座談會的企業負責人表示,深圳地方徵信平台給他們帶來了融資的便捷和高效,一些銀行利用平台提供的數據,通過人工智能、大數據等為用戶進行人工畫像,從而更好地了解客戶資質、需要和風險管控。從事芯片分銷的深圳億思騰達副總經理張昱華表示,作為芯片分銷和電源解決方案的公司,因上下游的賬期差異,公司對資金有比較大的需求。之前公司在申請貸款時,抵質物、申請流程不方便和線下提交資料,公司很難隨借隨還。通過朋友介紹,公司了解到微眾銀行科創貸,對科創企業有很多綜合服務。「我們僅需用手機操作,在微眾銀行申請到了600萬元的科創貸,為無抵押物的純信用貸。這在以前是不敢想像的,之前貸款上百萬至少要房產等抵押物,並且時間要一個月以上。此次微眾銀行使用了深圳地方徵信平台提供的企業數據,整個過程十分便捷,不用提供任何的紙質材料,也不需要抵押,從申請到獲批只花了幾秒鐘」,他說。

  無須紙質材料線上獲批貸300萬

  香港文匯報記者從微眾工作人員了解到,深圳地方徵信平台助力銀行快速核實企業高新資質等信息,進一步提升了銀行向企業發放貸款的效率。

  深圳市柯達科電子財務總監董華麗告訴記者,公司從事液晶顯示屏方案設計服務,擁有員工120餘人,產品廣泛用於通訊、醫療、教育等。因疫情影響,由於海外市場波動,公司急需增量流動資金對產業鏈進行升級,以應對市場的最新需求。今年5月,公司便通過線上普惠E貸(科創版)向交行提出了授信申請。交行通過與深圳地方徵信平台合作,及時地了解借款企業過往的誠信經營紀錄、持續經營信息等數據,企業無須提供抵質押,也不用提供紙質材料,僅通過線上進行申請,就獲批了300萬元的信用貸款。交行更在一周之內實現了貸款的發放,緩解了他們公司的燃眉之急。之前公司在另一家銀行貸款,上百萬元貸款需要近四個月,並且還要抵押物,因此現在申請貸款較以前申請的時間大幅縮短了九成多。

  探索大灣區企業徵信互聯互通

  深圳地方徵信平台副總經理劉振透露,平台還將有二期、三期的規劃與發展,並將進一步服務深圳市信用建設和信用監管工作,構建「信用+」服務模式推進平台在社會治理、公共服務等領域的廣泛使用。此外,平台將探索開展跨區域數據的共享聯動,積極配合珠三角徵信鏈建設,探索接入長三角、京津冀徵信鏈,實現區域內、跨區域以及全國徵信信息的互聯互通。對於平台與港澳未來聯動,他稱,在珠三角徵信鏈建設成熟時,在大灣區內將考慮與港澳合作,從而可以令大灣區11市實現企業徵信的互聯互通,有利實現區域內經濟融合。

  深圳地方徵信平台運營情況簡介

  ◆深圳徵信服務有限公司2022年1月10日完成企業徵信機構備案,對外正式運行;

  ◆平台運營4個月,完成37個政府部門和公共事業單位6.94億條涉企信用數據的歸集,實現深圳380多萬活躍商事主體全覆蓋;

  ◆平台與深圳市48家商業銀行完成技術和業務對接,累計服務中小微企業近2萬家,促成企業獲得融資53.78億元;

  ◆深圳地方徵信平台積極配合珠三角徵信鏈建設,探索接入長三角、京津冀徵信鏈,實現區域內、跨區域以及全國徵信信息的互聯互通;

  ◆平台未來將與港澳聯動,在珠三角徵信鏈建設成熟時,在大灣區內將考慮與港澳合作,令大灣區11市實現企業徵信的互聯互通。

  整理:香港文匯報記者 李昌鴻