文匯奪報業公會10獎 大文集團共獲23獎創新高 4組別紛摘冠



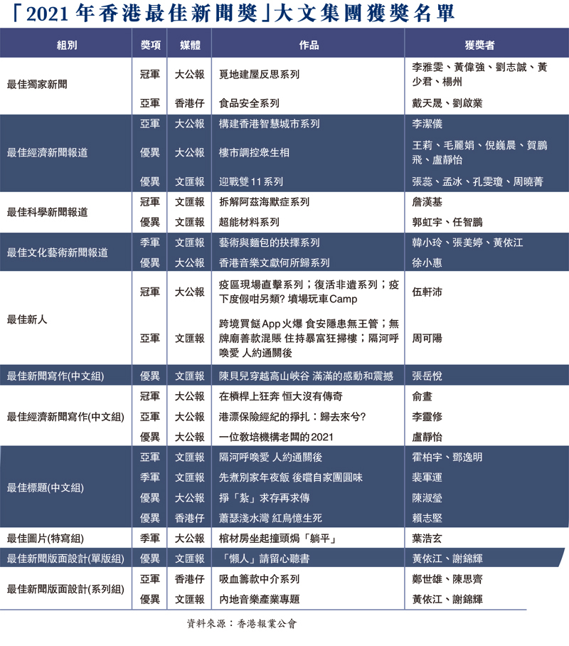
  由香港報業公會主辦的「2021年香港最佳新聞獎」昨日公布結果,香港大公文匯傳媒集團旗下3份報章共獲得23個獎項,包括4冠6亞3季10優異獎,再居全港報業集團之首,並創集團歷年最好成績。香港文匯報今次奪得10個獎項,包括最佳科學新聞報道冠軍、最佳新人亞軍、最佳標題亞軍,以及2個季軍及5個優異獎;大公報獲得3冠2亞1季4優異獎;香港仔則獲2亞1優異獎。

  ◆香港文匯報記者 金文博

  「2021年香港最佳新聞獎」共有12家報館提交共619份作品參賽,角逐報道組、寫作組、圖片組及設計組合共75個獎項,參賽作品經由52位專業人士組成的評審委員評選落實賽果及名次。香港大文集團旗下3份報章共獲得23個獎項,包括4個組別的冠軍(見表)。

  願多關懷阿茲海默症患者

  香港文匯報憑《拆解阿茲海默症系列》再次勇奪最佳科學新聞冠軍殊榮。採寫報道的港聞部教育組記者詹漢基表示,香港作為全球最長壽的地區之一,加上全球人口老化的大環境,幾乎可以斷定阿茲海默症會為公共衞生帶來極大挑戰,希望透過此系列,向所有投身科研、獻身科研的專家學者致敬的同時,喚醒公眾對於大腦健康、身邊長者的關注,盼社會能以正面態度對待阿茲海默症,給予因患病而導致記性變差、脾氣變壞,甚至不能自理的長者多一點關懷。

  以《隔河呼喚愛 人約通關後》獲最佳標題亞軍的港聞部編輯霍柏宇和鄧逸明對是次獲獎感到榮幸。他們說,標題上的用字源於新聞報道的圖片配合,因為該報道相片上選用了家人隔河對望,互相展望兩地恢復正常通關後能真正面對面的相見,氣氛洋溢對家庭的愛,故標題選字上用上「隔河呼喚愛」,各帶盼望,期許「人約通關後」,大家再相見。

  在最佳標題組別憑《先煮別家年夜飯 後嚐自家團圓味》獲得季軍的中國新聞部編輯裴軍運認為,獲獎是對於標題能夠體現出人情味、文學性與導向性的肯定,透過主標題上下句的工整對仗,對比出廚師群體在職場後廚和家庭團聚的兩個不同的人生場景,令人感慨生活不易。

  盼社會關注年輕藝術家出路

  香港銳意發展成中外文化藝術交流中心,但有人才嗎?現實中從事文化藝術能否生存下去?香港文匯報副刊記者韓小玲、張美婷、黃依江與張夢薇的這些探問,促成了獲得最佳文化藝術新聞報道季軍《藝術與麵包的抉擇系列》的誕生。該系列報道訪問了5個範疇的青年藝術工作者,記者深挖其成長發展軌跡,背後的苦與樂,從而道出行業發展的辛酸,又透過相應界別的老行尊的自身經驗,回應年輕藝術家對藝術路發展的疑問、建議及期許。他們希望透過報道帶出問題,使社會更多關注年輕藝術家的出路。