【黑暴找數】黃大仙暴動案 3犯囚逾4年

◆大批黑衣暴徒於2019年10月1日非法佔據黃大仙龍翔道及堵塞交通,並向警方防線投擲磚頭和汽油彈。資料圖片
◆大批黑衣暴徒於2019年10月1日非法佔據黃大仙龍翔道及堵塞交通,並向警方防線投擲磚頭和汽油彈。資料圖片

法庭判詞摘要
法庭判詞摘要

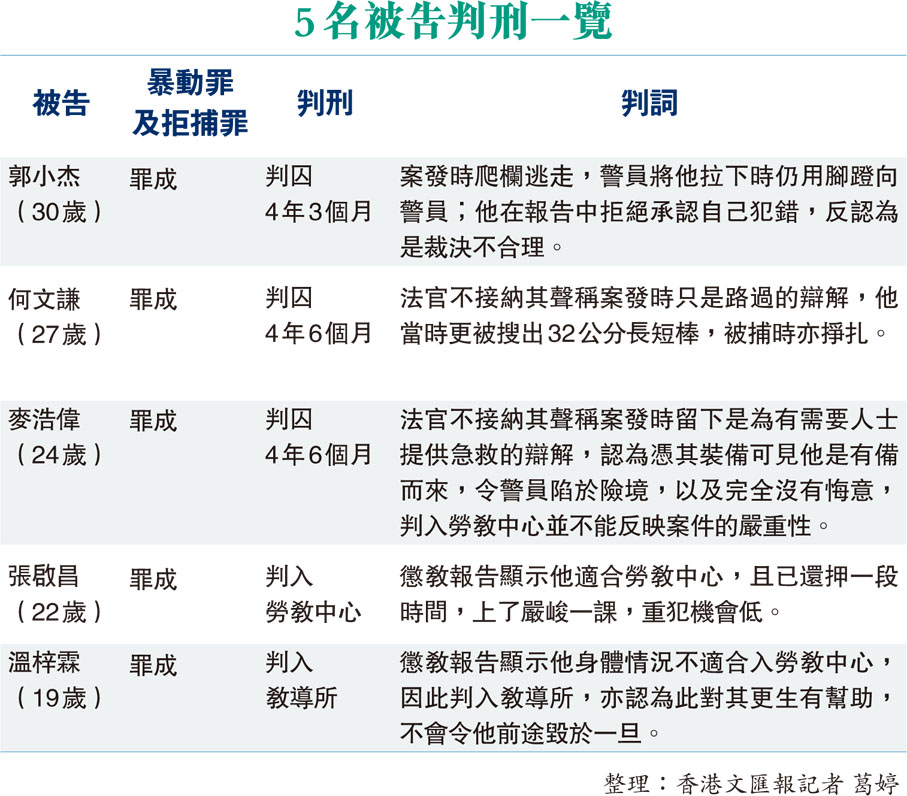
5名被告判刑一覽
5名被告判刑一覽

  官斥暴徒藉逃犯例借題發揮 批自挾所謂民主犧牲他人自由

  攬炒分子於2019年10月1日煽動全港所謂「六區開花」掀亂逞暴,其中一批暴徒在黃大仙非法集結、堵路,以及投擲汽油彈、磚頭和縱火燒車;警方拘捕多人,當中5名男子包括3名學生否認暴動罪及拒捕罪,早前在區域法院被裁定全部罪成。法官練錦鴻昨日在判刑時指出,當日的暴動實質是暴徒藉《逃犯條例》借題發揮,因政府早於當年6月宣布暫緩;練官又批評暴徒行為自私自大,自挾所謂「自由民主」、犧牲他人自由,終判處其中3被告分別入獄4年3個月至4年6個月,另兩人則分判入勞教中心及教導所。◆香港文匯報記者 葛婷

  5名被告分別為時年28歲的演員郭小杰、20歲學生張啟昌、25歲行政人員何文謙、17歲學生溫梓霖、22歲學生麥浩偉,同被控於2019年10月1日在黃大仙龍翔道一帶連同其他人參與暴動;以及被控於同日同地抗拒正在正當執行職務的警務人員罪,分別為警長33625、警員17587、警員6729、偵緝警員17416及高級警司2700。5名被告於去年12月31日在區域法院被裁定全部罪名成立。

  法官練錦鴻昨日在判刑時指出,事發當天為國慶日,而特區政府早於當年6月15日宣布暫緩修訂《逃犯條例》,立法會亦停止二讀和相關工作,故此是次暴動並非源於《逃犯條例》,只是暴徒借題發揮。各被告的加入,助長暴動氣焰,當日約千人癱瘓九龍一帶交通樞紐,他們自私自大、師出無名,「自挾心中高尚理想,犧牲他人自由」,並為社會帶來恐懼不安,破壞社會的和諧互信,以及香港在國際間的和平安全大都會形象,而這些均未能在短時間內修復。

  批堵路燒車令「社區如戰場」

  練官續指,當日暴徒不但無視警方警告,叫喊侮辱性口號以及謾罵,並用鐳射筆挑釁警員,在警方驅散後反而重組及向警員投擲磚頭和汽油彈,當警員拘捕暴徒後,他們又回頭意圖搶奪被捕者。其間暴徒又拆除欄杆及挖磚,亦以油漆塗污馬路,更焚燒至少10輛電單車,暴動帶來有形及無形的代價均十分可觀,令「社區如戰場」。當日有警員受襲至掉下頭盔,亦有警員頭頂破損、手肘及背部受傷,甚至需要縫針及休假6天。

  另兩被告入勞教及教導所

  就其中3被告,即現為自由身演員的被告郭小杰、現職共享辦公室行政人員的何文謙,以及就讀副學士的麥浩偉,練官均以4年6個月為量刑起點,最終僅考慮郭因患遺傳性腎病需定期求醫,獲減刑3個月判囚4年3個月,而何及麥則俱判囚4年6個月。至於同案另外兩被告,現為獸醫助理的張啟昌及現為港大理學系一年級學生的溫梓霖,分被判入勞教中心及教導所。

  練官強調,當日的暴動為社會帶來進一步分化,示威支持者被視為黃營,反之則為藍營,沒有中間可言,批評他們口中崇尚的所謂「自由民主」實質已變成專制,扼殺和平理性討論空間。練官認為每個人均須為自己的行為付上代價,預計各被告的人生軌跡會受牢獄影響;但來日方長,希望各人將來可以改弦易轍。

  法庭判詞摘要

  ●政府已於2019年6月15日宣布暫緩修訂《逃犯條例》,立法會亦停止二讀和相關工作,2019年10月1日的暴動只是暴徒借題發揮,非源於《逃犯條例》。

  ●事發當天約千人癱瘓九龍一帶交通樞紐,暴徒令社區如戰場,行為自私自大、師出無名,「自挾心中『高尚理想』,犧牲他人自由。」

  ●暴徒口中崇尚的「自由民主」實質已變成專制,扼殺和平理性討論空間。

  ●暴徒的行為為社會帶來進一步分化及恐懼不安,破壞社會的和諧互信,以及香港在國際間的和平安全大都會形象,而這些均未能在短時間內修復。

  整理:香港文匯報記者 葛婷