國務院金融委表態穩定市場

國務院金融委會議要點
國務院金融委會議要點

財金部門對金融委會議的回應要點
財金部門對金融委會議的回應要點

  強調慎重出台收縮性政策 中概股問題有積極進展

  國務院金融穩定發展委員會昨天召開專題會議,研究當前經濟形勢和資本市場問題,會議由中共中央政治局委員、國務院副總理、金融委主任劉鶴主持。會議提出要保持資本市場平穩運行,強調有關部門要切實承擔起自身職責,積極出台對市場有利的政策,慎重出台收縮性政策;凡是對資本市場產生重大影響的政策,應事先與金融管理部門協調,保持政策預期的穩定和一致性;又指出中美雙方監管已就中概股問題取得積極進展。會議內容公布之後,內地及香港兩地股市大幅反彈。 ◆香港文匯報記者 海巖 北京報道

  此次會議定調了貨幣政策、中概股、平台經濟治理等一系列當前市場關注的熱點問題。據新華社消息,會議指出,在當前的複雜形勢下,最關鍵的是堅持發展是黨執政興國的第一要務,堅持以經濟建設為中心,堅持深化改革、擴大開放,堅持市場化、法治化原則,堅持「兩個毫不動搖」,切實保護產權,全力落實中央經濟工作會議精神和全國「兩會」部署,統籌疫情防控和經濟社會發展,保持經濟運行在合理區間,保持資本市場平穩運行。

  今年不擴大房地產稅試點

  對於宏觀經濟運行,會議指出,一定要落實黨中央決策部署,切實振作一季度經濟,貨幣政策要主動應對,新增貸款要保持適度增長。關於房地產企業,要及時研究和提出有力有效的防範化解風險應對方案,提出向新發展模式轉型的配套措施。

  新華社昨晚引述國家財政部有關負責人表示,房地產稅改革試點依照全國人大常委會的授權進行,一些城市開展了調查摸底和初步研究,但綜合考慮各方面的情況,今年內不具備擴大房地產稅改革試點城市的條件。

  光大銀行金融市場部宏觀研究員周茂華認為,中央高度重視一季度經濟,穩增長仍是政策重心,貨幣政策需要主動作為,預計貨幣政策有望適度發力,推動信貸適度擴張。

  溝通協助穩定港金融市場

  就近期觸發市場暴跌的美國中概股退市問題,金融委會議稱,中美雙方監管機構目前溝通良好,已取得積極進展,正致力於形成具體合作方案,中國政府也將繼續支持各類企業到境外上市。會議還特別提到,關於香港金融市場穩定問題,內地與香港兩地監管機構要加強溝通協作。

  對於平台經濟治理,會議表示,有關部門要按照市場化、法治化、國際化的方針完善既定方案,堅持穩中求進,通過規範、透明、可預期的監管,穩妥推進並盡快完成大型平台公司整改工作,紅燈、綠燈都要設置好,促進平台經濟平穩健康發展,提高國際競爭力。

  重大影響政策需事先協調

  會議強調,「有關部門要切實承擔起自身職責,積極出台對市場有利的政策,慎重出台收縮性政策。對市場關注的熱點問題要及時回應。凡是對資本市場產生重大影響的政策,應事先與金融管理部門協調,保持政策預期的穩定和一致性。」金融機構必須從大局出發,堅定支持實體經濟發展。「國務院金融委將根據黨中央、國務院的要求,加大協調和溝通力度,必要時進行問責」。

  會議並強調「歡迎長期機構投資者增加持股比例」。各方面必須深刻認識「兩個確立」的重大意義,堅決做到「兩個維護」,保持中國經濟健康發展的長期態勢,共同維護資本市場的穩定發展。隨後,人行、銀保監會、證監會、外匯管理局立即表態響應,傳達學習金融委會議精神。

  國務院金融委會議要點

  ◆關於宏觀經濟運行:一定要落實黨中央決策部署,切實振作一季度經濟,貨幣政策要主動應對,新增貸款要保持適度增長。

  ◆關於中概股:目前中美雙方監管機構保持了良好溝通,已取得積極進展,正在致力於形成具體合作方案。中國政府繼續支持各類企業到境外上市。

  ◆關於平台經濟治理:有關部門要按照市場化、法治化、國際化的方針完善既定方案,堅持穩中求進,通過規範、透明、可預期的監管,穩妥推進並盡快完成大型平台公司整改工作,紅燈、綠燈都要設置好,促進平台經濟平穩健康發展,提高國際競爭力。

  ◆關於香港金融市場穩定問題:內地與香港兩地監管機構要加強溝通協作。

  ◆有關部門要切實承擔起自身職責,積極出台對市場有利的政策,慎重出台收縮性政策。

  ◆歡迎長期機構投資者增加持股比例。

  整理:記者 海巖

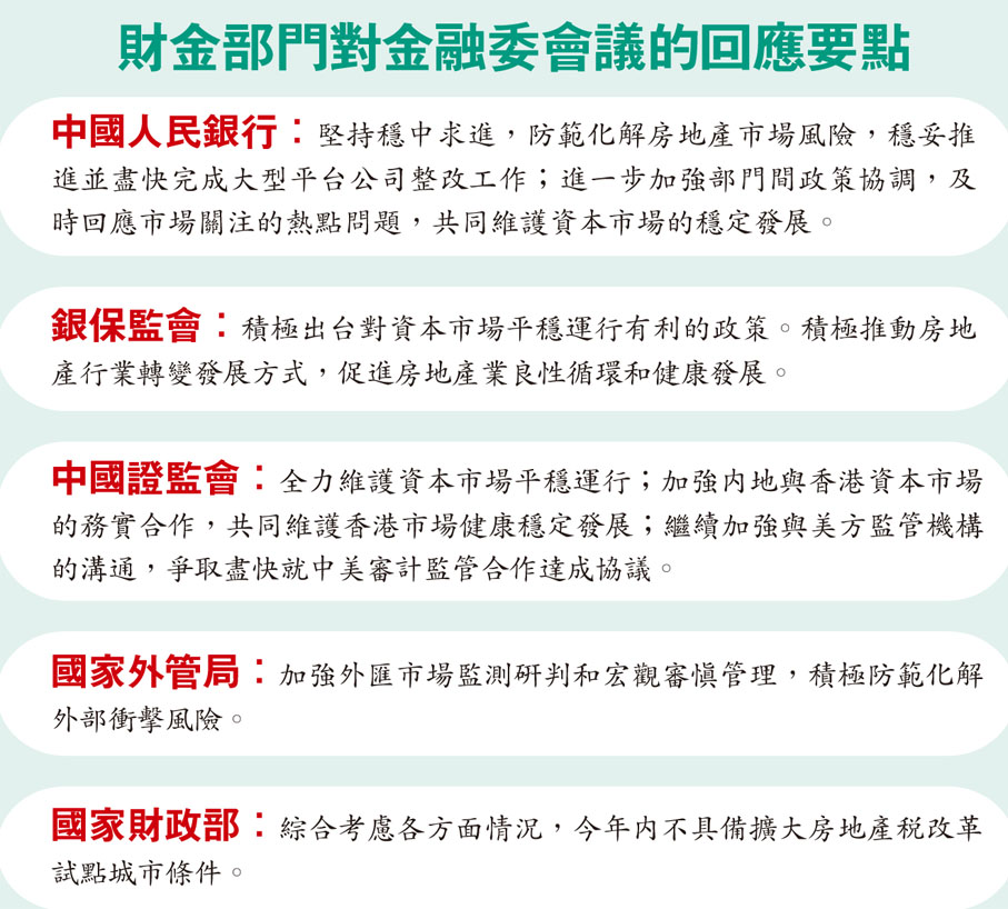
  財金部門對金融委會議的回應要點

  中國人民銀行:堅持穩中求進,防範化解房地產市場風險,穩妥推進並盡快完成大型平台公司整改工作;進一步加強部門間政策協調,及時回應市場關注的熱點問題,共同維護資本市場的穩定發展。

  銀保監會:積極出台對資本市場平穩運行有利的政策。積極推動房地產行業轉變發展方式,促進房地產業良性循環和健康發展。

  中國證監會:全力維護資本市場平穩運行;加強內地與香港資本市場的務實合作,共同維護香港市場健康穩定發展;繼續加強與美方監管機構的溝通,爭取盡快就中美審計監管合作達成協議。

  國家外管局:加強外匯市場監測研判和宏觀審慎管理,積極防範化解外部衝擊風險。

  國家財政部:綜合考慮各方面情況,今年內不具備擴大房地產稅改革試點城市條件。