習近平出席今晚閉幕式

◆據報北京冬殘奧會閉幕式的主題為「在溫暖中永恒」。  資料圖片
◆據報北京冬殘奧會閉幕式的主題為「在溫暖中永恒」。 資料圖片

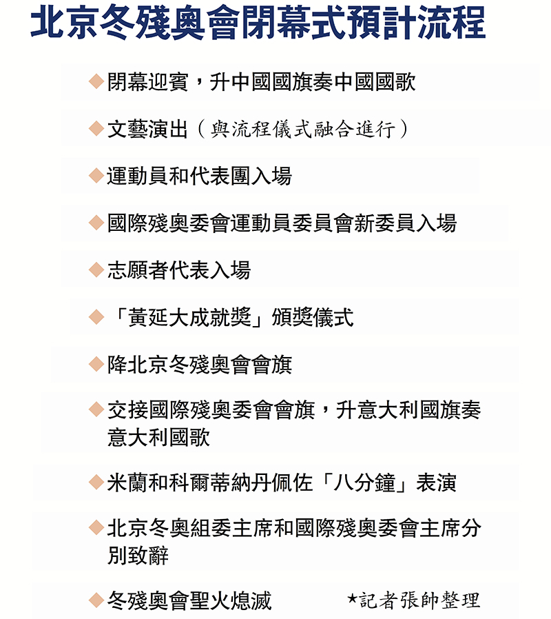
北京冬殘奧會閉幕式預計流程
北京冬殘奧會閉幕式預計流程

北京冬殘奧會獎牌榜(截至3月12日)
北京冬殘奧會獎牌榜(截至3月12日)

  冬殘奧會今圓滿結束 留住「雙奧之城」記憶

  北京2022年冬殘奧會閉幕式今晚(3月13日)在國家體育場舉行。中共中央總書記、國家主席、中央軍委主席習近平將出席閉幕式。據了解,北京冬殘奧會閉幕式的主題為「在溫暖中永恒」,將用一個特殊的裝置配合主視覺形象,將過去9天賽事的感人瞬間,以及北京這座「雙奧之城」的偉大時刻,永遠保留下來。 ◆綜合新華社、香港文匯報記者張帥報道

  3月11日傍晚,由於北京陰天,雲層較厚反射率高,從國家體育場「鳥巢」發出的強光照向空中,打在雲上,造成了天空出現光環的「異象」。當晚,北京冬殘奧會閉幕式在「鳥巢」進行了現場綵排。

  值得一提的是,今次北京冬殘奧會閉幕式總導演,仍由著名導演張藝謀擔綱。閉幕式導演沈晨透露,張藝謀對於冬殘奧會開閉幕式的定位是「溫暖感人」,因此,冬殘奧會開閉幕式與冬奧會將「不太一樣」,冬奧會開閉幕式更多的是唯美的環境、中國的文化概念,但是冬殘奧會開閉幕式表達的將是殘疾人自己的故事和自己的行為,由此來完成溫暖和感人的瞬間。

  據悉,為了更好地呈現這一主題,閉幕式導演組一直在尋找可以讓溫暖成為永恒的表達方式,最終決定在冬殘奧會開幕式主視覺形象「同心圓」的基礎上,在國家體育場「鳥巢」的場地中央,外加一個特別的舞美道具,結合地屏的呈現,達到「溫暖感」、「記憶感」、「包容感」的統一。沈晨稱,希望通過這種方式留住整個冬奧,留住北京「雙奧之城」的記憶,讓後人永遠都能夠記住它。

  3月初舉辦的冬殘奧會開幕式匯聚了來自全國多地、各行各業的參演人員,其中殘疾人佔比為30%,將「殘健融合」的理念貫穿於內容和形式當中,闡釋自強不息、同心與共的精神內核。

  香港文匯報了解,在冬殘奧會閉幕式上,參演群體中也有約30%為殘疾人,70%為健全人。本着「簡約、安全、精彩」的原則,最終製作和排練時間只有不到兩個月。所有主創團隊對此做了充分準備,和殘疾人朋友一起日夜鏖戰,用最短的時間完成了最偉大的瞬間。

  展現全球「共享此刻、共赴未來」

  據沈晨「劇透」,冬殘奧會閉幕式除了儀式流程,還有兩個比較核心的表演:首先,在《愛的感召》節目中,由盲人演唱者、聽障手語表演者等組成的殘健共融的演出團隊,將向世界傳遞出彼此鼓舞、擁抱世界的動人力量。其次,在主火炬熄滅之前,還會進行一個13套定音鼓演奏的打擊樂,形成奔流不息的「時間」前進和更迭的形象,寓意全球「共享此刻、共赴未來」。

  在冬殘奧會開幕式上,盲人運動員點火環節給世界留下深刻印象。沈晨稱,張藝謀和導演組希望冬殘奧會閉幕式的熄火環節也能留下精彩的瞬間。