鄭州市委書記免職 89公職人員問責

◆2021年7月20日,鄭州降雨552.5毫米,破了鄭州建氣象站以來60年的歷史紀錄。圖為當日鄭州街頭洪水情況。網上圖片
◆2021年7月20日,鄭州降雨552.5毫米,破了鄭州建氣象站以來60年的歷史紀錄。圖為當日鄭州街頭洪水情況。網上圖片

◆2021年7月22日上午,鄭州市中牟縣阜外華中心血管病醫院開始轉移病患、病患家屬和醫護人員。 資料圖片
◆2021年7月22日上午,鄭州市中牟縣阜外華中心血管病醫院開始轉移病患、病患家屬和醫護人員。 資料圖片

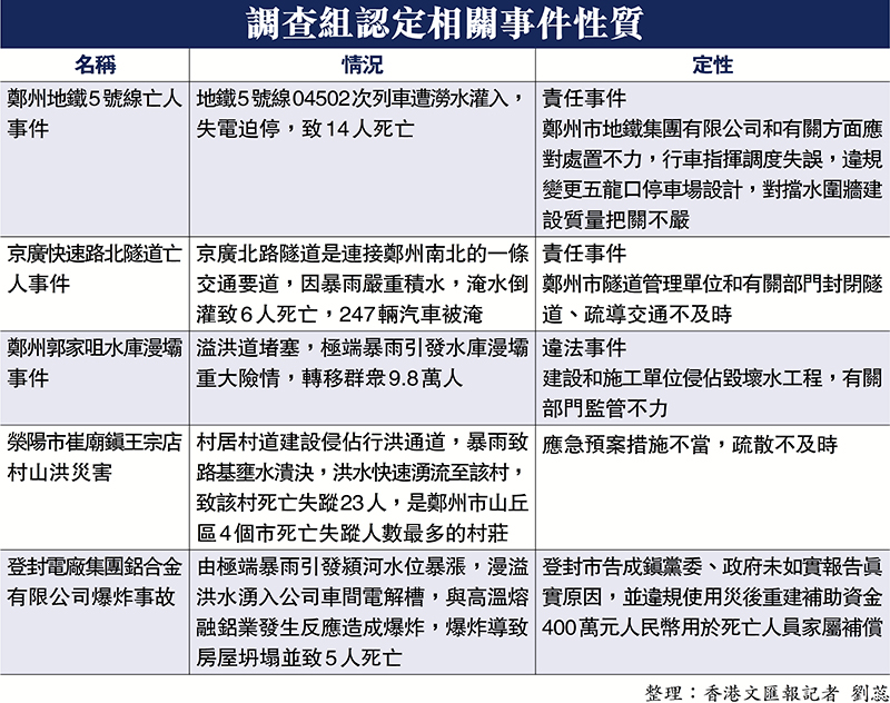
調查組認定相關事件性質
調查組認定相關事件性質

  國務院調查組:河南鄭州「7·20」特大暴雨災害 存在失職瀆職行為

  香港文匯報訊 據新華社報道,日前,國務院常務會議聽取了河南鄭州「7·20」特大暴雨災害調查情況的匯報,並審議通過了河南鄭州「7·20」特大暴雨災害調查報告。經國務院調查組調查認定,在這場釀成398人死亡失蹤的特別重大自然災害中,鄭州市委市政府及有關區縣(市)、部門和單位風險意識不強,對這場特大災害認識準備不足、防範組織不力、應急處置不當,存在失職瀆職行為,特別是發生了地鐵、隧道等本不應該發生的傷亡事件。

  中紀委對河南省委原常委、鄭州市委書記徐立毅進行立案審查,給予黨內嚴重警告處分,由國家監委給予其政務降級處分。據河南日報報道,1月21日,河南省委常委會召開會議,傳達國務院調查組調查報告。報道最後指出,日前,河南省委決定任命安偉為中共鄭州市委委員、常委、書記,免去徐立毅的中共鄭州市委書記、常委、委員職務。

  2021年7月17日至23日,河南省遭遇歷史罕見特大暴雨,發生嚴重洪澇災害,特別是7月20日鄭州市遭受重大人員傷亡和財產損失。災害共造成河南省150個縣(市、區)1,478.6萬人受災,因災死亡失蹤398人,其中鄭州市380人、佔全省95.5%;直接經濟損失1,200.6億元(人民幣,下同),其中鄭州市409億元、佔全省34.1%。

  防汛準備「關鍵期」成「空白期」

  國務院調查組相關負責人表示,調查期間,調查組共查閱資料9萬餘件、深入重點地區重點部位實地踏勘100多次、座談調研近200次、問詢談話450餘人次。調查組充分考慮這場特大暴雨強度和範圍突破當地歷史紀錄、遠超出城鄉防洪排澇能力的實際,堅持依法依規、實事求是、科學嚴謹、全面客觀的原則,依照有關法律法規,通過現場勘查、調閱資料、走訪座談、受理信訪舉報、問詢談話、調查取證、分析計算、專家論證等方式,覆盤災害發生和應對過程。

  調查組查明,鄭州市委市政府、有關區縣(市)和部門單位領導幹部主要有六個方面問題:

  一是應對部署不緊不實。在國務院領導同志和河南省委省政府提出明確要求的情況下,鄭州市委市政府主要負責人仍主觀上認為北方的雨不會太大、風險主要在黃河和水庫,警惕性不高、責任心不強,防範部署不堅決不到位、缺乏針對性,尤其是17日、18日兩天沒有及時果斷行動,防汛準備的「關鍵期」成了「空白期」。

  二是應急響應嚴重滯後。常莊水庫發生重大險情,鄭州市未按規定及時啟動Ⅰ級應急響應,同時,以氣象災害預報信息為先導的防汛應急響應機制尚未有效建立,應急行動與預報信息發布明顯脫節,直到20日16:01氣象部門發布第5次紅色預警,才於16:30啟動Ⅰ級應急響應,但為時已晚、災難已經發生,山丘地區4個市人員死亡失蹤時間90%以上集中在鄭州市Ⅰ級應急響應啟動前的當日13時至15時。

  三是應對措施不精準不得力。以常態化措施應對重大雨情汛情,沒有按紅色預警果斷採取停止集會、停課、停業措施,錯失了有效避免大量人員傷亡的時機。

  四是關鍵時刻統一指揮缺失。市委市政府主要負責人和其他市領導多在點上奔波,有的撞在一起,有的困在路上,關鍵時刻無市領導在指揮中心坐鎮指揮,不了解全市整體受災情況,未及時掌握重大險情,失去了領導應對這場全域性災害的主動權。

  五是缺少有效組織動員。20日當天許多群眾仍正常出行,機關企事業單位常態運轉,人員密集場所、城市隧道、地鐵、城市地下空間以及山丘區臨河臨坡村居等,沒有提前採取有效的避險防範措施。全市因災死亡失蹤人員大多數是分散性的,遇難時多處於正常活動狀態。

  六是遲報瞞報因災死亡失蹤人數。存在未按規定每日統計上報傷亡情況和刻意阻礙、隱瞞不報問題。在不同階段瞞報139人,其中鄭州市本級瞞報75人,縣級瞞報49人,鄉鎮(街道)瞞報15人。新華網發布的通報全文中顯示,7月25日至28日,鄭州市連續4天未通過報災系統上報因災死亡失蹤人數,截至7月29日僅上報97人。直到中央領導同志多次要求,省委辦公廳、省政府辦公廳7月29日、8月1日兩次發出緊急通知後才統計上報,7月30日上報322人、8月1日上報339人。

  給予鄭州市長政務降級處分

  調查組按規定將調查報告和有關公職人員履職方面的問題線索,及時移交中央紀委國家監委追責問責審查調查組。

  據報道,河南省公安機關對涉嫌違法犯罪的8名企業人員立案偵查並依法逮捕,河南省紀檢監察機關按照幹部管理權限,依規依紀依法對災害中涉嫌違紀違法的89名公職人員進行嚴肅問責。包括給予鄭州市委副書記、市長侯紅黨內嚴重警告、政務降級處分,給予鄭州市政府黨組成員、副市長吳福民撤銷黨內職務、政務撤職處分,給予鄭州市政府黨組成員、副市長李喜安、陳宏偉政務記大過處分。

  針對災害應對處置中暴露的問題,調查組總結了六個方面的主要教訓:鄭州市一些領導幹部特別是主要負責人缺乏風險意識和底線思維;市委市政府及有關區縣(市)黨委政府未能有效發揮統一領導作用;貫徹中央關於應急管理體制改革部署不堅決不到位;發展理念存在偏差,城市建設「重面子、輕裏子」;應急管理體系和能力薄弱,預警與響應聯動機制不健全等問題突出;幹部群眾應急能力和防災避險自救知識嚴重不足。