保監指涉違規 接管泰加保險

◆保監局昨日宣布接管泰加保險事務及資產,表示接獲情報稱泰加的投資活動及資金調配疑有違規行為,已委任會計師德勤審查泰加的財務情況。香港文匯報記者  攝
◆保監局昨日宣布接管泰加保險事務及資產,表示接獲情報稱泰加的投資活動及資金調配疑有違規行為,已委任會計師德勤審查泰加的財務情況。香港文匯報記者 攝



  傳未按指示調回12億離岸資產 受影響保單分流4險企

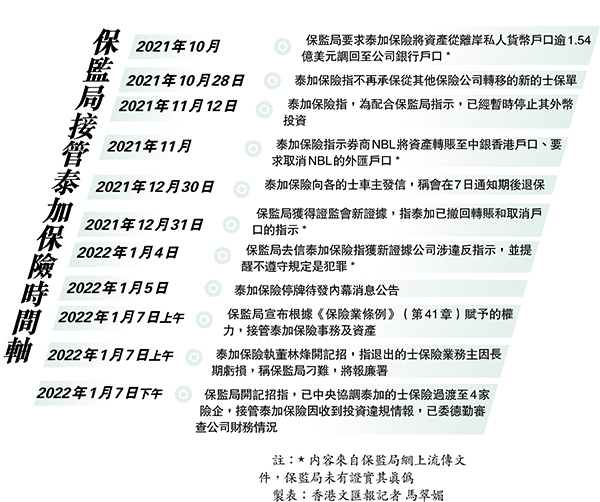
  香港的士保險龍頭公司泰加保險退保事件有戲劇性新發展,保監局昨日宣布接管泰加保險事務及資產,表示接獲情報稱泰加的投資活動及資金調配疑有違規行為,已委任會計師德勤審查泰加的財務情況,料個多月後將有較清晰情況。市傳是次接管,與泰加懷疑未有遵從保監指示將一筆1.54億美元(約12億港元)離岸私人貨幣戶口的資產調回至公司銀行戶口有關。局方亦在上周五始知悉泰加保險向的士車主發信通知退保,目前已安排4間保險公司為泰加保單持有人提供替代保險方案,並提供30天臨時保單過渡安排,令的士業營運不受影響,是次為本港史上第四宗接管保險公司事件。◆香港文匯報記者 馬翠媚

  保監局行政總監張雲正昨日在記者會上表示,有情報發現,泰加的投資活動及資金調配或違反《保險業條例》法定要求、以及內部管治或出現缺失,為保障公眾利益下行使權力接管泰加保險,並委任德勤·關黃陳方會計師行作經理。

  他指出,泰加保險在過去一段時間業務相對困難,償付能力一直不在最理想情況,因此保監局早前已對其施加一系列額外監管規定,包括需投放一筆法定存款,並施加一些限制,及對其資產運用及調配有要求。

  有媒體昨日取得保監局文件顯示,保監局早於去年10月已要求泰加保險將逾1.54億美元(約12億港元)的資產,從離岸私人貨幣戶口調回至公司銀行戶口,其間泰加曾提供文件指已指示券商NBL將資產轉賬至公司在中銀香港戶口,及要求取消NBL的外匯戶口,惟其後證監會發現泰加撤回有關指示後通知保監局,故保監在1月4日再向泰加發信,指有證據顯示泰加涉違反指示,並提醒不遵守規定是犯罪 。

  保監局昨日未有證實有關文件真偽,張雲正在回應有關問題時表示,保監局有法定要求,不可以將保險公司的內部營運情況向公眾發布,除非這些資訊已公開發布,否則將違反《保險業條例》。他在會上重申,保險公司營運不能離開本業,以投資補貼業務不可能持續地做。

  局方協調分流 毋須個別問價

  根據保監局提供數據,截至去年底,泰加承保4.1萬張保單,整體佔保險市場1.43%,不算大規模,但在4.1萬張保單中有約1萬張屬的士保單,佔本港整體的士保險約60%。保監局執行董事(一般業務)林瑞江表示,已安排4間保險公司,為泰加保單持有人提供替代保險方案,並已與保險公司協調提高承保額度,及簡化處理流程,並提供30日臨時保單過渡方案。

  他透露,截至昨早,有7,894張保單持有人正與4間保險公司商談投保方案,而中央協調機制之下,將由保監局牽頭進行協調,無需的士代理或車主自行向個別保險公司問價及查詢,方便分流。翻查資料,4間願意承保的保險公司,包括中銀集團保險、中國太平洋保險(香港)、中國太平保險(香港)及招商永隆保險。

  由於泰加在去年12月30日起向的士車主發信,擬在7日通知期後退保,意味截至前日,有部分的士保單已到期,不過張雲正指這些的士數量不多,並強調保險業界有胃納為他們提供最少30日的暫時保障方案,不過選擇使用與否,則是個別的士車主的決定。

  泰加保險管理層昨日舉行記者會,聲稱受到保監局刁難。被問到會否擔心泰加方面有不合作,德勤·關黃陳方會計師行黎嘉恩透露,昨日早上的接管過程順利,並已會見泰加管理層及員工,目前其任務是需徹查泰加的財務狀況,料1個多月內有關情況將更清晰,如審查後發現公司財務健康,相信要恢復業務亦不難。

  翻查資料,泰加事件為監管機構第四次接管保險公司,上一次為2009年5月接管星輝保險,星輝亦是主要承保的士及汽車保險,星輝的管理層涉嫌向保監呈報虛假財政狀況,並可能無力償債。再之前則是2001年接管興業保險及2009年的友邦保險,兩者都因海外母公司財困而需政府介入。