央行全面降準50點子 「放水」1.2萬億

●人民銀行昨宣布於12月15日下調金融機構存款準備金率0.5個百分點,並強調穩健貨幣政策取向沒有改變。中新社
●人民銀行昨宣布於12月15日下調金融機構存款準備金率0.5個百分點,並強調穩健貨幣政策取向沒有改變。中新社

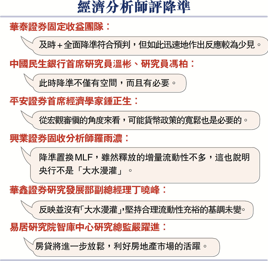
經濟分析師評降準
經濟分析師評降準

  香港文匯報訊(記者 海巖 北京報道)在國務院總理李克強提出要「適時降準」三天後,人民銀行昨宣布於12月15日下調金融機構存款準備金率0.5個百分點(不含已執行5%存款準備金率的金融機構)。此次降準為全面降準,共計釋放長期資金約1.2萬億元(人民幣,下同)。下調後,金融機構加權平均存款準備金率為8.4%。央行強調,穩健貨幣政策取向沒有改變,堅持正常貨幣政策,保持政策的連續性、穩定性、可持續性,不搞「大水漫灌」。

  強調不搞「大水漫灌」

  央行有關負責人解讀稱,此次降準的目的是加強跨周期調節,優化金融機構的資金結構,提升金融服務能力,更好支持實體經濟。一是在保持流動性合理充裕的同時,有效增加金融機構支持實體經濟的長期穩定資金來源,增強金融機構資金配置能力;二是引導金融機構積極運用降準資金加大對實體經濟特別是中小微企業的支持力度;三是此次降準降低金融機構資金成本每年約150億元,通過金融機構傳導可促進降低社會綜合融資成本。

  該負責人稱,考慮到參加普惠金融定向降準考核的大多數金融機構都達到了支農支小(含個體工商戶)等考核標準,政策目標已實現,有關金融機構統一執行最優惠檔存款準備金率,這樣此次降準共計釋放長期資金約1.2萬億元。

  12月3日國務院總理李克強在會見IMF總裁格奧爾基耶娃時釋放降準信號,提出要「保持流動性合理充裕,圍繞市場主體需求制定政策,適時降準」。此次降準在李克強提出降準後的三天落地,基本符合市場預期。平安證券首席經濟學家鍾正生表示,考慮到本次會見級別較高,12月MLF續作窗口期將至,且2022年春節時點較早,降準應該會較快推出。考慮到當前央行對於貸款資金流向的引導能力加強,大行在普惠金融領域發揮「頭雁作用」,因此央行最終選擇全面降準。

  央行強調此次降準是貨幣政策常規操作,釋放的一部分資金將被金融機構用於歸還到期的中期借貸便利(MLF),還有一部分被金融機構用於補充長期資金,更好滿足市場主體需求,穩健的貨幣政策取向沒有改變。

  保持流動性合理充裕

  光大證券銀行業首席分析師王一峰指出,12月15日將有9,500億元MLF到期,且這部分MLF是去年12月央行為應對永煤、紫光等地方性國企信用違約,而採取「扭轉」操作,一定程度上屬於應急性資金,在今年到期後順勢部分退出也理所應當。他預計此次置換MLF的規模為4,000億至5,000億元。另外,宏觀經濟面臨新的下行壓力,需要貨幣政策予以適度對沖。

  此為今年以來第二次降準,上一次是在7月15日全面降準0.5個百分點,釋放長期資金1萬億元。人民銀行表示,繼續實施穩健的貨幣政策,堅持穩字當頭,不搞「大水漫灌」,兼顧內外平衡,保持流動性合理充裕,保持貨幣供應量和社會融資規模增速同名義經濟增速基本匹配,加強跨周期調節,統籌做好今明兩年宏觀政策銜接,支持中小企業、綠色發展、科技創新,為高質量發展和供給側結構性改革營造適宜的貨幣金融環境。

  經濟分析師評降準

  華泰證券固定收益團隊:及時+全面降準符合預判,但如此迅速地作出反應較為少見。

  中國民生銀行首席研究員溫彬、研究員馮柏:此時降準不僅有空間,而且有必要。

  平安證券首席經濟學家鍾正生:從宏觀審慎的角度來看,可能貨幣政策的寬鬆也是必要的。

  興業證券固收分析師羅雨濃:降準置換MLF,雖然釋放的增量流動性不多,這也說明央行不是「大水漫灌」。

  華鑫證券研究發展部副總經理丁曉峰:反映並沒有「大水漫灌」,堅持合理流動性充裕的基調未變。

  易居研究院智庫中心研究總監嚴躍進:房貸將進一步放鬆,利好房地產市場的活躍。