「小精英」再出動 育童國民意識




● 《小精英.節日情》通過卡通人物歡度傳統節慶假日介紹香港各地地標,並藉此培養他們的中國國民意識。圖書截圖
● 《小精英.節日情》通過卡通人物歡度傳統節慶假日介紹香港各地地標,並藉此培養他們的中國國民意識。圖書截圖

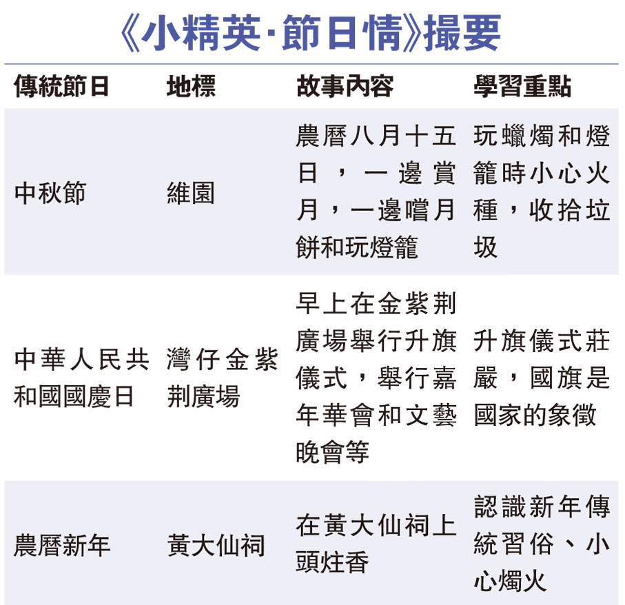
《小精英.節日情》撮要
《小精英.節日情》撮要

  警製《小精英·節日情》 下月向全港2.5萬幼園高班生推出

  守法意識及正向價值觀必須由小建立,而幼稚園學生正處於價值觀形成及確立的黃金階段,若能把握良機讓他們建立正確是非觀,定必受用終生,故葵青警區聯同葵青區撲滅罪行委員會繼早前製作《小精英·遊葵青》幼稚園圖書後,再推出《小精英·節日情》幼稚園圖書,通過卡通人物歡度傳統節慶假日介紹香港各地地標,並藉此培養他們的中國國民意識,尊重國旗和國歌等國家象徵。葵青警區指揮官謝振中表示,這套精美的圖書下月將向全港18區約400間幼稚園、2.5萬名高班學生推出,佔全港約五成幼稚園學生。 ●香港文匯報記者 文森

  葵青警區和葵青區撲滅罪行委員會不遺餘力地培養新一代正確的價值觀,過去一年與新界南多間幼稚園一起共同創作適合5歲高班學生閱讀的圖書,第一期為《小精英·遊葵青》,第二期則獲善德基金會及葵青區少年警訊名譽會長會贊助,製作《小精英·節日情》。

  《小精英·節日情》以傳統節慶及大型假期活動作為卡通故事主幹,讓幼稚園學生了解中國傳統文化及習俗,加強他們的國民身份認同感,培養他們的公民意識及文化自信,當中亦會教育幼兒對作為國家象徵的國旗、國歌等要有尊重,希望他們從小認識相關法例的重要性。

  該套圖書已印刷數萬本,造價超過200萬元。將於下月在全港18區約400間幼稚園推出,暫時涉及2.5萬名高班學生,佔全港約五成幼稚園學生。

  握機會導幼園學生正向價值觀

  今次《小精英·節日情》反應踴躍,也反映全港幼稚園校長對國民國情教育的認同,才可以順利警民合作製作圖書給幼稚園學生閱讀。特區政府及幼稚園業界亦認同教育工作要從小教育、從根開始。謝振中日前接受香港文匯報訪問時表示,「我用着衫扣紐作比喻,第一粒紐扣錯咗,永遠粒紐都係扣錯,所以喺人生嘅紐裏面,從一開始就要扣好第一粒,咁先可以確保我哋嘅幼兒有正確價值觀。」

  他表示,青少年肯定是國家未來棟樑,青年的價值取向長遠會決定整個社會的價值取向,在幼稚園階段,幼稚園學生正處於價值觀形成及確定階段,因此要把握機會令幼稚園學生形成正向價值觀,警方期待共同合作的計劃更完善地推動青少年和幼兒的教育工作。

  該套圖書的對象是5歲幼稚園高班學生,亦希望他們6歲升讀小學之後能夠參與少年警訊活動,經少年警訊活動繼續培養正面價值觀,故今次警教合作計劃還包括唱誦小精英兒歌及舞蹈,以及小精英手偶劇場,手偶當中有8種不同角色,分別有不同顏色的衫,反映他們在少年警訊中的不同階段,有會員、領袖、資深領袖。未來亦都會用手偶劇場的方式,以故事形式讓他們更好地學習圖書內容及正向價值觀。

  插圖細緻 重教導意識

  荃灣及葵青區幼稚園校長會主席林翠玲表示,之前發現沒有一個完整、較系統的幼稚園圖書去教導互相尊重、愛護家人等意識,培養正向價值觀。加上,今年4月校長會接獲教育局通知有關學校對國情教育的具體措施安排,要加強學生對國情及國家安全的認識,校長們便在思考,以幼稚園學生的認知能力如何令他們認識國安法,老師要怎樣教導守法原則。

  校長們都相信,透過故事、角色扮演、圖書、兒歌、舞蹈令幼稚園學生感受到國家的傳統文化,帶出國安教育、正面價值觀、是非觀念等,是需要一套系統的、具吸引力的圖書教導兒童,而《小精英·節日情》正是這樣的圖書。「好似(圖書)十一國慶節這一頁,插圖非常精美及細緻,幾個紀律部隊嘅部門都喺(卡通)入邊,設計者畫時非常細膩,國旗、區旗畫得好靚,亦會教導尊重國旗等意識,中秋節呢頁就會教小朋友要互相送月餅等問候、關懷長者,玩得開心嘅時候不能做出扯燈籠等唔啱行為。」

  6歲陳同學表示,最有印象的是圖書對春節的描述,「因為穿嘅新衫好靚,又可以有利是拿。」她還非常記得國慶節的升旗儀式,而透過提前學習《小精英·節日情》圖書,陳同學知道了需要雙手接過長者給的利是,以及要尊重國旗及升旗儀式。