政界促嚴正執法取締「獨」歌

阮民安在fb貼出印有「獨」歌《願榮光歸香港》的相片。fb截圖
阮民安在fb貼出印有「獨」歌《願榮光歸香港》的相片。fb截圖

Telegram出現煽動「勇武」於今年底發動所謂「2021平安夜『革命』」的信息。Telegram截圖
Telegram出現煽動「勇武」於今年底發動所謂「2021平安夜『革命』」的信息。Telegram截圖

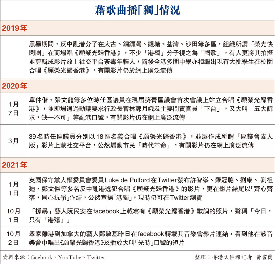
藉歌曲播「獨」情況
藉歌曲播「獨」情況

  口號幾絕跡歌曲網上仍流傳 須正視免青少年遭洗腦

  「光時」口號自從被特區政府指明有「港獨」含意後,絕少亂港分子再用此口號去荼毒市民、散播「港獨」思想,不過,反中亂港勢力創作的「獨」歌《願榮光歸香港》雖然亦有「光時」字句,但至今仍於網上流傳,亦不時有亂港分子引用,以煽動一些市民的情緒。多名政界人士昨日接受香港文匯報訪問時表示,香港國安法自去年實施後,「港獨」口號近乎絕跡,但反中亂港勢力還未死心,仍挖空心思播「獨」,執法部門應嚴肅處理,若「獨」種子不除,將禍患無窮。●香港文匯報記者 鄭治祖

  歌曲《願榮光歸香港》在2019年黑暴期間於反中亂港勢力中廣泛流傳,並影響不少年輕人,甚至曾出現校園內有學生合唱的荒誕情況。該首歌通篇都在鼓吹「港獨」,除了有「光時」等字句,還提到「全力抗對」、「建自由光輝香港」,有「港獨」分子甚至稱之為「國歌」云云。

  隨着特區政府指明「光時」為「港獨」口號,現時有關口號已絕少人使用,惟《願榮光歸香港》現時還不時被「港獨」分子引用,貼出部分歌詞以暗傳「港獨」思想,近日亦有「撐暴藝人」阮民安竟於國慶日貼出有關歌詞(見表)。

  盧瑞安憂「獨」歌洗青年腦

  港區全國人大代表、香港中國旅行社有限公司榮譽董事長盧瑞安表示,修例風波至今,反中亂港勢力鋪天蓋地,透過各種手法播「獨」,利用「獨」口號及唱「獨」歌等伎倆,發動洗腦攻勢,而這些文宣完全是「糖衣炸彈」,絕對不能輕視。他認為特區政府應採取行動,不要以為只屬一首歌曲就可降低防範,讓反中亂港勢力有空間繼續向年輕人洗腦,否則後果將相當嚴重。

  何俊賢:政府勿姑息

  民建聯立法會議員何俊賢表示,無論是口號或歌曲,一旦觸動到反中亂港的紅線,必定禁絕及取締。該首歌曲從其歌詞、面世的背景等,為不折不扣的「獨」歌,執法部門應該嚴肅處理。他舉出德國對納粹黨的處理手法為例,若一杯拉花咖啡拉了納粹標誌,德國的執法部門已即時執法,就算遊客不小心做了納粹手勢,也隨即被控。

  他強調任何危害國家安全的行為,面對「港獨」的大事大非問題,特區政府亦不能姑息。

  陸頌雄:執法部門應正視

  工聯會立法會議員陸頌雄表示,香港國安法落實後,任何煽動危害國家安全的行為,均不能進行,而該首「獨」歌的歌詞充斥着「港獨」信息,原則上不應該公開宣示,執法部門應該正視,有需要時必嚴正執法。

  顏汶羽:若違法促禁播

  九龍社團聯會秘書長顏汶羽表示,現時仍有小部分激進分裂香港的反中亂港分子,引用、播放及歌唱該首「港獨」歌曲播「獨」,香港國安法已落實,特區政府有責任向社會及市民講清講楚,此歌曲會否違反香港國安法,令社會有清晰的界線。若此歌會違反香港國安法的話,便應禁播及取締。