教局辦講座製教材 助港生識抗日史

●教育局上載歷史專題教材簡報,介紹抗戰期間香港成為抗日救亡運動的活動中心之一,以及經歷三年零八個月的日佔時期。 教材截圖
●教育局上載歷史專題教材簡報,介紹抗戰期間香港成為抗日救亡運動的活動中心之一,以及經歷三年零八個月的日佔時期。 教材截圖

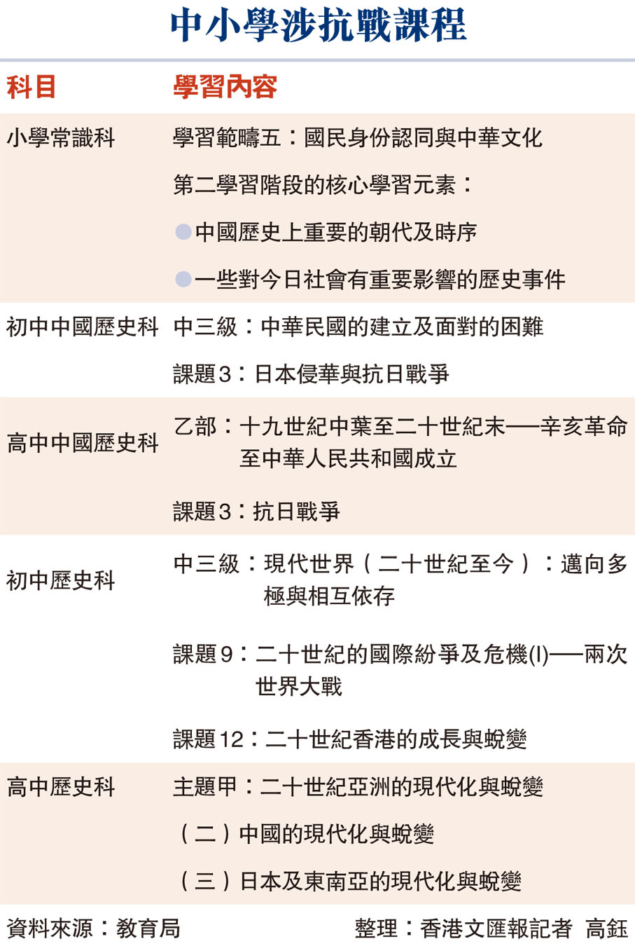
中小學涉抗戰課程
中小學涉抗戰課程

  香港文匯報訊(記者 高鈺)今年是「九一八」事變90周年。為助香港教師以及青年學生加深認識這場對中國近代發展影響深遠的歷史事件,香港特區政府教育局特別於下星期舉辦「九一八事變與抗日戰爭」教師專題講座暨抗戰老兵分享,增強教師有關歷史知識。教育局昨日上載了新製作以「毋忘九一八 凝鑄愛國心」為題的歷史專題教材簡報,讓中小學師生於常識歷史相關課堂,以及早會、德育及公民教育課使用,讓青少年一代從中體會抗日戰爭期間中國軍民守土衛國的愛國精神,從而培養對民族和國家的歸屬感及責任感。

  教育局正致力對香港學生加強國史及國安教育,以培育下一代的國家觀念及愛國意識。教育局總課程發展主任(個人、社會及人文教育組)葉深銘昨日於《局中人語》網上專欄撰文指,「九一八」事變肇開近代日本軍國主義軍事侵略我國的端緒,為了保衛祖國,國家千千萬萬志士仁人拋頭顱、灑熱血,冒着生命危險奮力抵抗侵略,最終取得勝利。

  抗戰老兵分享 增潤教師知識

  他強調,正因近代中國飽受外侮侵凌之苦,歷經了艱苦卓絕的抗戰才能獲取和平,「述往事,思來,讓我們更深切體會到國家的和平穩定實在來之不易。以史為鑑,紀念『九一八』事變正可讓我們反思中國人民捍衛國家主權和維護人民福祉的重要性。」

  他還提到,因應「九一八」事變90周年,課程發展處特別於下周五(9月17日)舉辦「九一八事變與抗日戰爭」教師專題講座暨抗戰老兵分享,透過歷史學講授和抗日老兵親身分享,豐富教師的感受及認知,同時透過教學資源和分享,提升教師教授相關課題的策略和效能。

  而為配合學生學習,教育局製作了「毋忘九一八,凝鑄愛國心」歷史專題教材簡報,昨日上載於局方網站。教材以遼寧瀋陽市「九一八歷史博物館」每年莊嚴的紀念活動作切入,透過敲鐘14下,寓意中華民族14年奮勇抗日的艱辛歷程,引導學生認識相關抗戰歷史。教材還介紹了抗戰期間香港成為抗日救亡運動的活動中心之一,以及經歷三年零八個月的日本侵佔香港時期,讓學生認識內地與香港同甘共苦的經歷;同時引導學生思考,堅持每年舉行「九一八」悼念抗日英烈活動的正面作用和意義,除了可緬懷抗日先烈,傳承愛國精神與民族感,更能讓人民認識戰爭對國家主權及人民福祉帶來的禍害,更加體會國家安全的重要。全港中小學昨都收到教育局所發通告,說明有關講座及教材詳情。

  香港師生亦可在9月28日起,上網觀看「九一八歷史博物館」舉辦的「勿忘歷史 珍愛和平」紀念「九一八」事變90周年線上研討會,以促進學習。