大文集團獲報業公會21獎大豐收 文匯報奪4獎項 財爺讚傳媒疫境緊守崗位

●香港報業公會「2020最佳新聞獎」頒獎典禮,大文集團得獎者合照。 香港文匯報記者  攝
●香港報業公會「2020最佳新聞獎」頒獎典禮,大文集團得獎者合照。 香港文匯報記者 攝

●陳茂波表示,始終相信專業、公正和客觀的新聞報道永遠有市場。 香港文匯報記者  攝
●陳茂波表示,始終相信專業、公正和客觀的新聞報道永遠有市場。 香港文匯報記者 攝

●香港文匯報在最佳文化藝術新聞報道、最佳科學新聞報道等組別獲得1亞1季及兩優異獎共4個獎項。
●香港文匯報在最佳文化藝術新聞報道、最佳科學新聞報道等組別獲得1亞1季及兩優異獎共4個獎項。

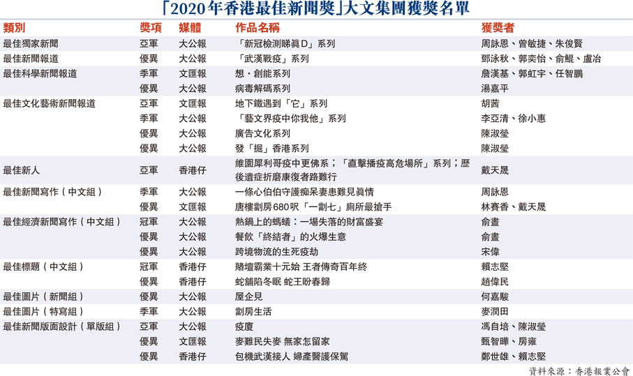
「2020年香港最佳新聞獎」大文集團獲獎名單
「2020年香港最佳新聞獎」大文集團獲獎名單

  由香港報業公會主辦的「2020年香港最佳新聞獎」昨日舉行頒獎典禮,香港大公文匯傳媒集團旗下3份報章共獲得21個獎項,位居全港報業集團之首(見表)。其中,香港《文匯報》在最佳文化藝術新聞報道、最佳科學新聞報道等組別獲得1亞1季及兩優異獎共4個獎項;《大公報》獲得1冠兩亞3季7優異的成績;《香港仔》獲得1冠1亞兩優異獎。頒獎禮主禮嘉賓、香港特區政府財政司司長陳茂波在致辭時讚揚香港傳媒在新冠疫情蔓延的困難時刻仍能緊守崗位,幫助社會共同打好抗疫戰,並特別提到無論傳媒經營模式如何改變,始終相信專業、公正和客觀的新聞報道永遠有市場。●香港文匯報記者 盧博

  今屆頒獎禮出席嘉賓包括中聯辦宣文部副部長王凱波,立法會體育、演藝、文化及出版界議員馬逢國,香港報業公會會長李祖澤、主席甘煥騰,香港大公文匯傳媒集團副董事長兼集團總編輯李大宏,以及各傳媒機構代表。

  陳茂波在致辭時表示,去年對本港來說是充滿挑戰的一年,特別是年初新冠疫情在香港以至全球蔓延,「我特別感謝本港專業的新聞從業員,即使在這困難時刻仍然緊守崗位,為公眾帶來全面、準確的疫情和社會經濟各方面的新聞資訊,幫助社會共同打好這場抗疫戰。」

  新聞為港發展提供前瞻分析

  今次最佳新聞獎一共分為報道、寫作、圖片及版面設計四個組別,合共頒出75個獎項,陳茂波表示,新聞內容所涵蓋的範疇亦相當廣泛,包括一般港聞、經濟、科學、文化藝術等,既與市民日常生活息息相關,亦就本港社會和經濟發展,提供不少前瞻性的獨特分析。

  陳茂波強調,香港除了是國際金融中心,亦致力在「十四五」規劃下跟粵港澳大灣區其他兄弟城市通力合作,打造成為國際創科中心。「在這個過程中,自由流動的資訊至為重要,而專業、公正、客觀和持平的傳媒,則是這項要素的保障,也是社會大眾的需要和期望的。」

  雖然網上免費資訊對於傳統媒體經營帶來重大衝擊,惟他相信「無論模式如何改變,專業、公正和客觀的新聞報道,永遠有市場,是市民大眾所珍惜和尊重的,既可幫助社會持續進步,亦對政府起到督促和提點作用」。

  至於原定6月28日的頒獎禮因「黑雨」而一度延期,陳茂波笑言,「那天剛巧我要前往北京而未能出席,誰不知活動在那天因黑色暴雨警告信號而改期到今日(4日),令我有這緣分與大家見面,真是『打風都打唔甩』!」