引入非本地培訓醫生倡放寬

●食衞局局長陳肇始等就《2021年醫生註冊(修訂)條例草案》舉行記者會。特區政府下月初向立法會提出修例,容許非本地註冊醫生的香港永久居民若符合條件,可毋須考試,在香港成為正式註冊醫生。 香港文匯報記者  攝
●食衞局局長陳肇始等就《2021年醫生註冊(修訂)條例草案》舉行記者會。特區政府下月初向立法會提出修例,容許非本地註冊醫生的香港永久居民若符合條件,可毋須考試,在香港成為正式註冊醫生。 香港文匯報記者 攝

● 本港長期受「醫荒」困擾,醫院人滿為患。 資料圖片
● 本港長期受「醫荒」困擾,醫院人滿為患。 資料圖片

從數據看本港醫生短缺情況
從數據看本港醫生短缺情況

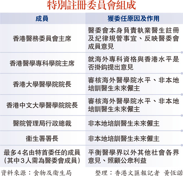
特別註冊委員會組成
特別註冊委員會組成

  紓「醫荒」新途徑 周五刊憲 下月交立會審議

  公立醫院醫生人手長期不足,行政長官會同行政會議已同意向立法會提交《2021年醫生註冊(修訂)條例草案》,建議放寬在指定醫學院畢業的非本地培訓港人醫生免試執業,希望可紓緩人手不足的問題。食物及衞生局局長陳肇始昨日在記者會上強調,放寬條例並不會取代現有的執業資格試和有限度註冊制度,而是增加一條新途徑,讓非本地培訓醫生在符合一些條件後便可在香港取得正式註冊。她並指出,獲認可的醫學院名單會由成員主要來自醫學界的「特別註冊委員會」制訂,不存在所謂繞過醫委會的問題。 ●香港文匯報記者 黃恆諾

  香港每千名人口只有兩名醫生,醫生對人口比例較不少發達國家與地區低,加上人口老化問題日益嚴重,社會未來對醫療服務需求只會有增無減。陳肇始指出,引述本地最新的《醫療人力推算2020》報告顯示,2030年會短缺1,610名醫生,到2040年更會短缺1,949名醫生,醫生短缺正是導致醫管局和衞生署專科服務輪候時間長的主要原因,不同專科的輪候時間分別最長可達133星期。

  設特別註冊委會保質素

  她說,政府為應付人手短缺已一直增加本地培訓學額,但訓練醫生需時,擴張醫學院培訓容量亦有實際局限,有需要利用非本地資源以增加本港醫生供應。

  特區政府提出,在指定醫學院畢業、並於當地取得醫生註冊資格的港人可以特別註冊形式在醫管局、衞生署或兩間大學的醫學院全職工作,他們在取得專科資格後5年若獲僱用機構確認其醫生服務令人滿意及稱職,便可獲香港的正式醫生註冊。

  指定醫學院的名單會由成員主要來自醫學界的「特別註冊委員會」制訂,並每3年檢討一次,以確保獲挑選的醫學院質素與本港兩間大學醫學院相若。委員會制訂名單時會考慮有關醫學課程的教學語言、課程內容、醫學院的國際排名及其他合適因素,再交由衞生署署長兼任的醫生註冊主任以法律公告形式刊憲公布,初步估計在名單內的醫學院不超過100間。

  對於有人質疑政府提出的建議是為引入內地醫生鋪路,食衞局發言人回應名單會否包括內地醫學院時強調,名單會由「特別註冊委員會」制定,重申香港的醫療記錄都是用英文,醫生要有一定英文水平,但同時指內地亦有大學醫學院用英文教學。

  「特別註冊委員會」的組成與醫委會類似,但沒有醫生互選代表。陳肇始表示,如委員有意見可透過屬委員會成員的醫委會主席反映,強調建議的做法並非要繞過醫委會,「如果他們有犯專業失德的事,會由醫務委員會審核。」

  准免試執業 要求高於港產醫生

  社會最關注放寬非本地培訓醫生免試執業如何確保醫生質素。陳肇始在記者會上被問到律師及會計師都需要應考執業試,為何醫生可獲豁免時表示,不同專業有不同要求,並指新加坡及澳洲等地都容許非本地培訓醫生免試執業。

  食衞局發言人補充,畢業於指定醫學院只是非本地培訓醫生免試回港執業的關卡之一,他們是否可取得特別註冊亦視乎能否獲4個公營醫療機構聘用,之後亦要成功取得專科資格及獲評工作令人滿意及稱職,形容相關要求比本地培訓醫生更高。

  政府將在本周五刊登憲報,並於下月2日將法案提交立法會審議。食衞局發言人表示,如條例可在現屆立法會獲通過,期望委員會最快可於明年制定指定醫學院名單,估計屆時會有以千計的非本地培訓醫生合資格申請回港執業,但政府不會訂下希望吸納多少非本地培訓醫生的硬指標。