【特稿】攬炒有計劃 最終圖癱港


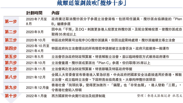
  根據戴耀廷去年4月底在《蘋果日報》發表題為《真攬炒十步 這是香港宿命》一文,他「推演出」進行「初選」後,攬炒派「奪權」的「時間線」(見表)。

  其後,戴耀廷等開始落實該「十步」,首先就是主導搞所謂的「初選」,由各攬炒派組成的平台「民主動力」統籌,民主黨、公民黨、人民力量、社會民主連線、「天水連線」、「屯門社區網絡」、「醫管局員工陣線」等積極參與。其後,部分攬炒派「參選人」於去年6月以「抗爭派」的名義在社交平台發起所謂「落墨無悔,堅定抗爭」的「參選聲明」,要求所有「初選參選人」簽署。

  該「聲明」旨在要求參與「初選」者都要認同所謂「五大訴求,缺一不可」,並表明「會運用基本法賦予立法會的權力,包括否決財政預算案,迫使特首回應五大訴求,撤銷所有抗爭者控罪,令相關人士為警暴問責,並重啟政改達至雙普選」云云。其後,包括公民黨等大部分「參選人」都有簽署,民主黨未簽署,但民主黨主席胡志偉當時表明,該黨「早已清晰明確表明,必定會運用基本法賦予的所有憲制權力,包括否決財政預算案」。

  兩日後,「初選」搞手之一的戴耀廷稱為免大家因此被政府DQ,大家可自行決定是否簽署該「聲明」及確立有關承諾,可見有關人等早知做法有問題,更企圖以此逃避刑責,但仍照樣於去年7月11日及12日舉行所謂的「初選」。●香港文匯報記者 杜思文

  戴耀廷策劃鼓吹「攬炒十步」

      計劃時間     內容 

  第一步 2020年7月至8月 政府廣泛取消攬炒派分子參選立法會資格,包括現任議員。攬炒派由協調後的「Plan B」繼續參選 

  第二步 2020年9月 因中央「干預」及DQ,刺激更多港人投票支持攬炒派,及配合策略投票,使攬炒派成功取得35席或以上 

  第三步 2020年10月 特區政府開展司法程序DQ攬炒派議員,但因法庭需時處理,攬炒派繼續主導立法會 

  第四步 2020年10月至2021年4月 特區政府向立法會提出的所有撥款申請都被立法會否決,政府只能維持一般運作 

  第五步 2021年5月  立法會否決政府財政預算案,特首解散立法會,並以臨時撥款方式維持政府運作 

  第六步 2021年10月 立法會重選,攬炒派或要派出「Plan C」參選,但仍取得35席以上 

  第七步 2021年11月 立法會再次否決財政預算案,特首辭職及特區政府停擺 

  第八步 2021年12月 全國人大常委會宣布香港進入緊急狀態,中央政府把國家安全法直接適用於香港,解散立法會、成立臨時立法會、下屆特首由協商產生,大舉拘押攬炒派頭目 

  第九步 2021年12月後 香港社會「街頭抗爭」變得更加激烈,「鎮壓」也「非常血腥」,港人發動「三罷」,令香港社會陷入停頓 

  第十步 2022年1月後 西方國家對中央實行政治及經濟制裁 

  整理:香港文匯報記者 杜思文