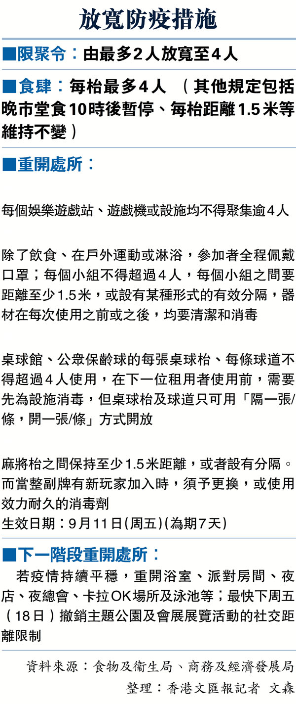
放寬防疫措施


  ■限聚令:由最多2人放寬至4人

  ■食肆:每枱最多4人 (其他規定包括晚市堂食10時後暫停、每枱距離1.5米等維持不變)

  ■重開處所:

  ◆公眾娛樂場所

  每個娛樂遊戲站、遊戲機或設施均不得聚集逾4人

  ◆運動場所

  除了飲食、在戶外運動或淋浴,參加者全程佩戴口罩;每個小組不得超過4人,每個小組之間要距離至少1.5米,或設有某種形式的有效分隔,器材在每次使用之前或之後,均要清潔和消毒

  ◆公眾遊樂場所

  桌球館、公眾保齡球的每張桌球枱、每條球道不得超過4人使用,在下一位租用者使用前,需要先為設施消毒,但桌球枱及球道只可用「隔一張/條,開一張/條」方式開放

  ◆麻將天九耍樂處所

  麻將枱之間保持至少1.5米距離,或者設有分隔。而當整副牌有新玩家加入時,須予更換,或使用效力耐久的消毒劑

  生效日期:9月11日(周五)(為期7天)

  ■下一階段重開處所:

   若疫情持續平穩,重開浴室、派對房間、夜店、夜總會、卡拉OK場所及泳池等;最快下周五(18日)撤銷主題公園及會展展覽活動的社交距離限制

  資料來源:食物及衞生局、商務及經濟發展局

  整理:香港文匯報記者 文森