反外國不當域外管轄 中國推新規 施重拳 首創禁執令並設「惡意實體清單」 依法採貿易投資等反制措施


  香港文匯報訊(記者 朱燁 北京報道)國務院總理李強日前簽署國務院令,公布《中華人民共和國反外國不當域外管轄條例》(以下簡稱條例),自公布之日起施行。值得注意的是,該條例明確中國政府有權對與中國存在適當聯繫的行為實施域外管轄措施,並明確國家層面採取的反制和限制措施。首創禁執令制度,並且設立惡意實體清單制度,明確相關程序、採取的措施和豁免制度等。此外,還賦予公民、組織依法起訴的權利。條例自公布之日起施行。

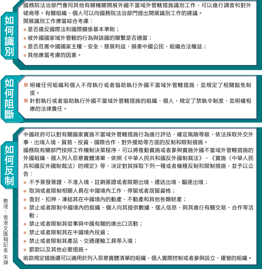
  條例旨在維護國家主權、安全、發展利益,保護中國公民、組織合法權益,維護以國際法為基礎的國際秩序。條例共20條,一是明確適用範圍和工作機制;二是建立外國不當域外管轄措施識別、阻斷和反制制度;三是健全服務保障制度。包括:建立外國不當域外管轄措施識別制度,明確識別工作的程序、考慮因素等。明確國家層面採取的反制和限制措施。針對推動實施或者參與實施外國不當域外管轄措施的外國組織、個人,建立惡意實體清單制度,明確相關程序、採取的措施和豁免制度等。針對執行或者協助執行外國不當域外管轄措施的組織、個人,規定了禁執令制度,並明確相應的法律責任。

  條例提到,外國國家違反國際法和國際關係基本準則,實施不當域外管轄措施,危害中國國家主權、安全、發展利益,損害中國公民、組織合法權益的,中國政府有權採取相應的措施。同時,中國政府根據中華人民共和國法律和中華人民共和國締結或者參加的國際條約,或者按照對等原則,有權對與中國存在適當聯繫的行為實施域外管轄措施,維護國家主權、安全、發展利益,保護中國公民、組織合法權益。

  危害中國主權或損害公民權益

  均為不當域外管轄

  關於如何識別外國不當域外管轄措施,條例指出,可以綜合考慮以下因素,比如是否違反國際法和國際關係基本準則;被外國國家域外管轄的行為與該國的聯繫是否適當;以及是否危害中國國家主權、安全、發展利益,損害中國公民、組織合法權益等。經識別,有關措施構成外國不當域外管轄措施的,國務院法治部門可以予以公告。任何組織、個人不得執行或者協助執行外國不當域外管轄措施。中國公民、組織因特殊情況確需執行或者協助執行外國不當域外管轄措施的,應當向國務院法治部門申請並提供相應的事實和理由、需要執行或者協助執行的範圍等,按照工作機制決策程序經同意後可以在特定範圍內執行或者協助執行有關措施。

  依據法律,中國政府可以對有關國家實施不當域外管轄措施行為進行評估,確定風險等級,依法採取外交外事、出境入境、貿易、投資、國際合作、對外援助等方面的反制和限制措施。

  貫穿識別阻斷反制全流程

  反制措施方面,條例首次提到了「惡意實體清單」。此前中國曾發布過《中華人民共和國反外國制裁法》、不可靠實體清單等,但都較為分散或臨時,本次條例從識別、阻斷,到惡意實體清單,再到反制、維權等多維度發力,程序清晰,且可長期執行。

  根據新規,被列入惡意實體清單的外國組織、個人,將依照《中華人民共和國反外國制裁法》、《實施〈中華人民共和國反外國制裁法〉的規定》等,對其採取下列一種或者幾種反制和限制措施:包括不予簽發簽證、不准入境、註銷簽證或者限期出境、遣送出境、驅逐出境;取消或者限制相關人員在中國境內工作、停留或者居留資格;查封、扣押、凍結其在中國境內的動產、不動產和其他各類財產;禁止或者限制中國境內的組織、個人向其提供數據、個人信息,與其進行有關交易、合作等活動;禁止或者限制其從事與中國有關的進出口活動;禁止或者限制其在中國境內投資;禁止或者限制其產品、交通運輸工具等入境;罰款;以及其他必要措施等。