「十五五」中國將尋「第二地球」
中國科學院發布空間科學先導專項新成果 將實施四項科學衛星計劃
香港文匯報訊(記者 劉凝哲 北京報道)「未來五年,我們要去尋找『地球2.0』」,中國科學院院士、中國科學院國家空間科學中心主任王赤在回答香港文匯報記者提問時表示,「十五五」期間,將組織實施「鴻蒙計劃」、「夸父二號」、系外地球巡天、增強型X射線時變與偏振空間天文台在內的太空探源科學衛星計劃,力爭在宇宙黑暗時代、太陽磁活動周、系外類地行星探測等領域實現新突破,從更多方向實現「並跑」向「領跑」的跨越。
八項衛星任務創造多項世界第一次
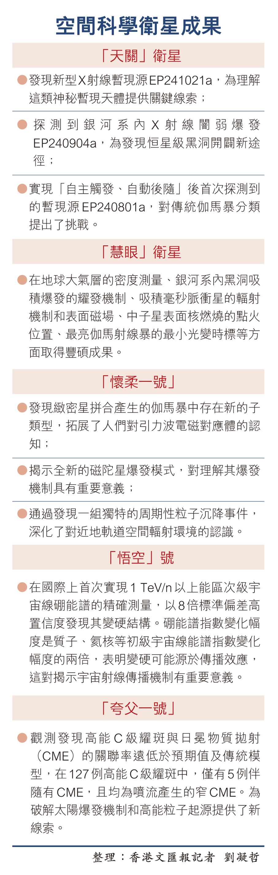
中國科學院國家空間科學中心24日召開空間科學先導專項最新亮點成果發布會。王赤表示,中國科學院空間科學先導專項自2011年啟動實施,已成功研製並發射「悟空」號、實踐十號、「墨子號」、「慧眼號」、「太極一號」、「懷柔一號」、「夸父一號」和「天關」衛星等八項科學衛星任務,取得了一系列重大原創成果,創造多項中國第一乃至世界首次。作為我國首個系統性支持空間科學研究的計劃,該專項標誌着我國空間科學創新發展進入「快車道」,實現了從「跟跑」「並跑」到部分領域「領跑」的歷史性跨越,推動中國空間科學家逐步走向世界舞台中央。
「夸父二號」將首次直視太陽「北」「南」極
王赤表示,十五年來,專項集中體現了科學研究不斷向「四極」方向的拓展與深化:極宏觀方面,利用自主設備繪製出首個X射線全天天圖;極微觀方面,獲得了迄今為止世界上最精確的宇宙射線電子、質子、氦核和硼核能譜精細結構;極端條件方面,首次直接測量到宇宙最強磁場,探測到距離黑洞最近的高速噴流;極綜合交叉方面,實現了科學、技術、工程的高度融合發展。
在取得科學突破的同時,專項也帶動了尖端有效載荷和衛星平台技術的跨越式發展。中國突破了星地光路對準等關鍵技術,建成國內首個國際水準的X射線標定束線,研製出國際上領先1-2個數量級的大視場、高靈敏度龍蝦眼X射線望遠鏡,實現了衛星平台與載荷的一體化設計。
「十五五」期間,聚焦宇宙起源、空間天氣起源、生命起源等重大前沿問題,中國科學院國家空間科學中心將組織實施四項太空探源科學衛星計劃。「鴻蒙計劃」是由10顆衛星組成的低頻射電望遠鏡陣列,將會集體飛往月球背面,捕捉來自宇宙深處的微弱信號。「夸父二號」將在國際上首次繞行到太陽的極區上空,直接凝視太陽的「北極」與「南極」。「空間天文台」eXTP的使命,是觀測宇宙中的「極端禁區」,例如,黑洞的視界邊緣,中子星的熾熱表面等等。
以「尋找地球2.0」為目標的系外地球巡天(ET)衛星計劃,尤其吸引公眾關注。王赤在回覆香港文匯報記者提問時表示,ET計劃將發射至拉格朗日L2點,通過凌星法去尋找太陽系以外類似地球的行星,在宇宙中尋找宜居的地球2.0。