協助本港創科發展 首批料3至5企業參與 試點知識產權融資 「沙盒」最快本季推

●左起:商經局副秘書長林兆康、知識產權署署長黃福來、知識產權署高級專利審查主任葉婉儀。 香港文匯報記者曾業俊  攝
●左起:商經局副秘書長林兆康、知識產權署署長黃福來、知識產權署高級專利審查主任葉婉儀。 香港文匯報記者曾業俊 攝

特區政府推動知識產權融資措施
特區政府推動知識產權融資措施

知識產權融資面對的困難
知識產權融資面對的困難

「原授專利」制度之優點
「原授專利」制度之優點

  為打造香港成為區域知識產權貿易中心,特區行政長官李家超在新一份施政報告宣布由商務及經濟發展局及知識產權署聯同金管局推出「知識產權融資沙盒」,透過銀行、保險、估值及法律等專業,協助創科企業等試點行業利用知識產權融資。有關方面昨日表示,沙盒最快今年第四季啟動,初步計劃分多批進行,首批試點料有3至5間企業參與,期望涵蓋不同範疇的知識產權及專利,銀行業界對此表示歡迎。當局強調,由於抵押融資涉及二手市場,而本港缺乏知識產權或專利交易的二手市場,因此是次融資不會以抵押形式進行,亦非單純計算金錢回報,而是要令銀行明白相關知識產權的價值。 ●香港文匯報記者 曾業俊

  商經局副秘書長林兆康昨日在記者會上表示,「知識產權融資沙盒」初期會以小規模推行,期望未來有多過一批的企業能納入沙盒,首批料有3家至5家企業參與,未來能有第二、三批企業,因此暫未規限沙盒的實施時長,需視乎過程中獲得的資訊而定。商經局及知識產權署將與金管局及相關持份者將就沙盒運作的細節進行深入討論,並計劃最早今年第四季啟動試點計劃。

  冀廣納不同範疇知識產權專利

  他指出,目前沙盒並未指定個別行業,反而希望廣納來自不同範疇的知識產權和專利,以驗證各行業在評估質素、估值和融資所遇到的實際風險和問題,但具體情況要視乎銀行手上有哪些客戶可以選擇。雖然沙盒並無排除文創知識產權,但由於文創知識產權可透過受歡迎程度及產品銷量而較易獲得估值,甚至已有一定收入,因此向銀行融資的困難不大;反而創新科技發明往往比文創知識產權更缺乏歷史參考數據,因此更難估計其潛在市場價值,特別常發生在新專利發明方面。

  林兆康又指,銀行對於沙盒表示「有興趣」,普遍態度支持。他強調,是次推行的知識產權融資是希望銀行充分考慮這些知識產權的潛在價值,才決定貸款額度及條款;但有別於以知識產權作為抵押品,後者會牽涉二手交易市場,惟目前本港仍欠缺高透明度的二手市場可隨時轉售知識產權,而且知識產權通常與有形資產混合並難以區分。

  中小創科企業前期研發最需支援

  知識產權署署長黃福來在同一場合表示,融資對於中小型創科企業的業務成長至關重要,因為企業通常會在前期研發投入較多資金,但收成期一般要幾年時間,惟此類企業的實際資產偏少,又欠缺傳統抵押品,因此向銀行融資相當困難。為累積知識產權融資的實戰經驗,商經局及知識產權署將聯同金管局推出「知識產權融資沙盒」,其核心是透過小規模試點項目以「先行先試」的方式,邀請包括銀行、擁有知識產權的企業、知識產權估值從業員、法律專業人士及其他專業團體在內的主要持份者合作,在風險受控的環境下共同參與進行知識產權融資活動,以達到三大政策目標。

  盼形成知識產權融資良性生態

  「知識產權融資沙盒」的政策目標包括,識別銀行在實際進行知識產權融資時的操作問題、測試解決方案,並收集真實意見和數據,以便對沙盒融資項目的運作方法進行必要調整。此外,在沙盒實踐經驗中得出的估值和風險管理等良好做法,可作為參考案例與銀行和業界分享,讓他們自行摸索適合的融資方式,為日後制定適切的估值實務框架及指引作準備。黃福來強調,沙盒的主要目的在於分享經驗及優化實施方案,旨在逐步鼓勵銀行業界在本港建立支持知識產權融資的生態系統,從而促進知識產權融資的進一步發展。

  黃福來舉例指,內地曾有新能源企業在初創期發展時投入龐大資源進行研發,因此缺乏有形資產進行融資。鑑於內地有政策推動知識產權融資,銀行經評估後,發現該企業有11個不同專利,最終向該企業借出超過1,000萬人民幣貸款。

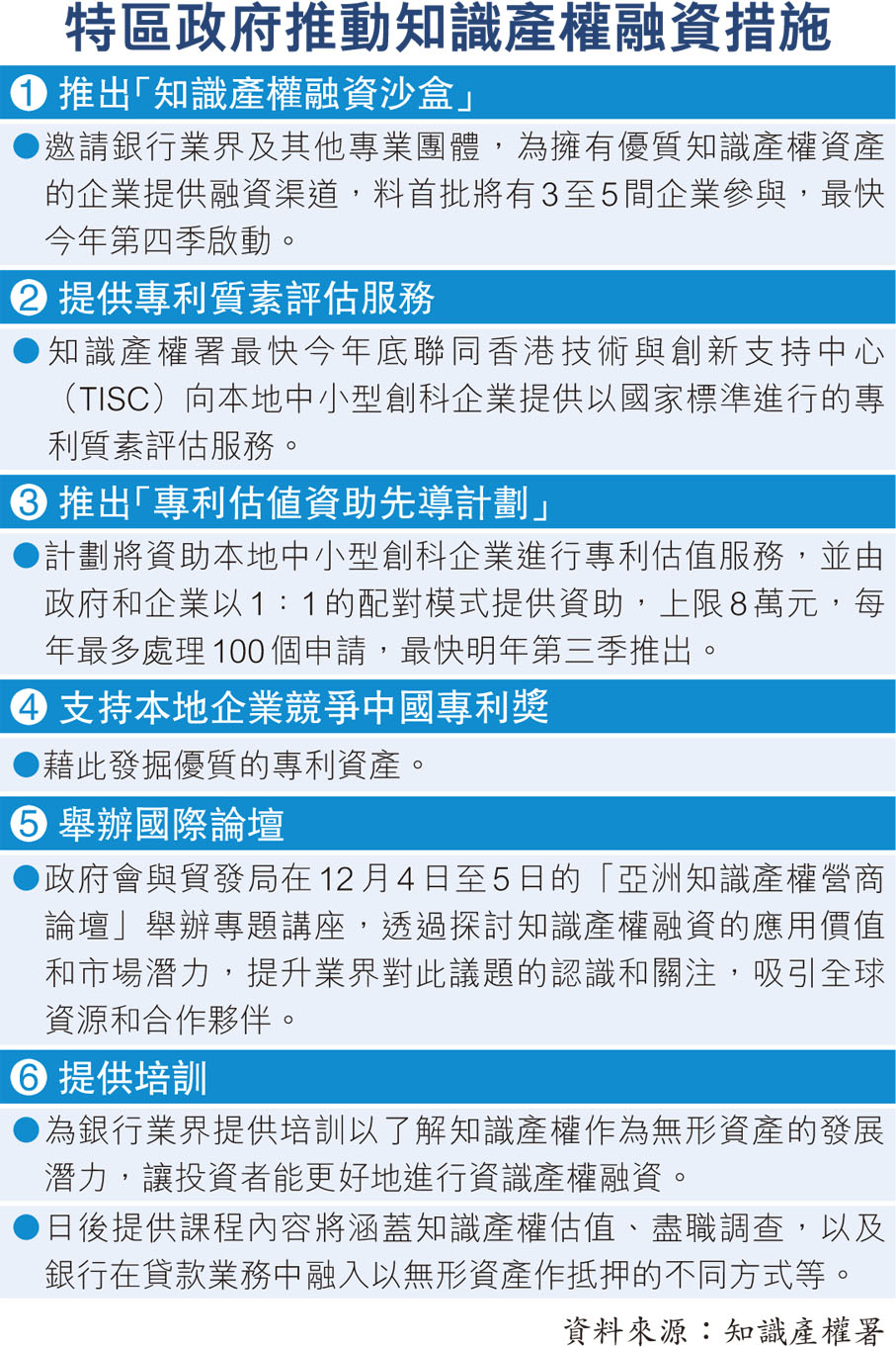
  特區政府推動知識產權融資措施

  ❶ 推出「知識產權融資沙盒」

  ●邀請銀行業界及其他專業團體,為擁有優質知識產權資產的企業提供融資渠道,料首批將有3至5間企業參與,最快今年第四季啟動。

  ❷ 提供專利質素評估服務

  ●知識產權署最快今年底聯同香港技術與創新支持中心(TISC)向本地中小型創科企業提供以國家標準進行的專利質素評估服務。

  ❸ 推出「專利估值資助先導計劃」

  ●計劃將資助本地中小型創科企業進行專利估值服務,並由政府和企業以1:1的配對模式提供資助,上限8萬元,每年最多處理100個申請,最快明年第三季推出。

  ❹ 支持本地企業競爭中國專利獎

  ●藉此發掘優質的專利資產。

  ❺ 舉辦國際論壇

  ●政府會與貿發局在12月4日至5日的「亞洲知識產權營商論壇」舉辦專題講座,透過探討知識產權融資的應用價值和市場潛力,提升業界對此議題的認識和關注,吸引全球資源和合作夥伴。

  ❻ 提供培訓

  ●為銀行業界提供培訓以了解知識產權作為無形資產的發展潛力,讓投資者能更好地進行資識產權融資。

  ●日後提供課程內容將涵蓋知識產權估值、盡職調查,以及銀行在貸款業務中融入以無形資產作抵押的不同方式等。

  資料來源:知識產權署

  知識產權融資面對的困難

  ❶ 認知落差

  ●中小企業、銀行和金融機構較熟悉傳統資產如土地、物業、機器和貨存估值,對無形資產價值卻未能完全掌握。

  ❷ 價值評估

  ●知識產權是一些公司的重要資產,卻很少反映在公司賬目上,主要由於知識產權本質上牽涉新穎的要素,許多與知識產權有關的交易亦不公開進行。

  ❸ 交易成本

  ●知識產權估值一般涉及對知識產權、相關行業及現行市場等多個範疇專業知識。因此,相關估值成本一般高於有形資產估值,貸款人在作出貸款前須要先支付有關費用。

  ❹ 套現困難

  ●現時市面上尚無具規模且被廣泛認可的知識產權交易市場。有些知識產權本身難以與借款人的其他資產分離,評估知識產權價值可能很複雜。

  資料來源:知識產權署

  「原授專利」制度之優點

  ❶ 全球優先權日期

  ●申請人首先在香港提交原授標準專利申請,便可快速、低成本獲取全球優先權日期,之後可在全球超過170個司法管轄區,提交相應專利申請,並聲稱具有法律上優先權。

  ❷ 靈活性

  ●申請人可根據自身需要,選擇押後形式審查,以享受相等於提交美國臨時申請所帶來多達12個月的額外時間,方便完善申請專利的文件。

  ❸ 審查速度

  ●如想盡快得到專利,申請人亦可利用知識產權署推出的便利措施以加快實質審查進度,最快可以在提出實質審查請求後的一年內獲批專利權。

  ❹ 語言

  ●香港是以中英雙語為法定語文的司法管轄區,申請人不但可選擇使用中文或英文提交申請,亦方便他們直接與本地專利審查員交流溝通,更好地保護他們的發明。

  ❺ 「專利盒」

  ●香港去年7月推出「專利盒」稅務優惠,將合資格知識產權所產生的利潤稅率,由16.5%大幅調低至5%,以鼓勵企業將科研成果商品化。

  資料來源:知識產權署