穗深首家市內免稅店開業 港澳台胞享便利 設內地科技及國潮產品體驗區 可60日內離境口岸提貨

● 廣州首家市內免稅店昨開業。香港文匯報記者李紫妍  攝
● 廣州首家市內免稅店昨開業。香港文匯報記者李紫妍 攝

●外籍遊客在深圳市內免稅區選購內地品牌科技產品。香港文匯報記者郭若溪  攝
●外籍遊客在深圳市內免稅區選購內地品牌科技產品。香港文匯報記者郭若溪 攝

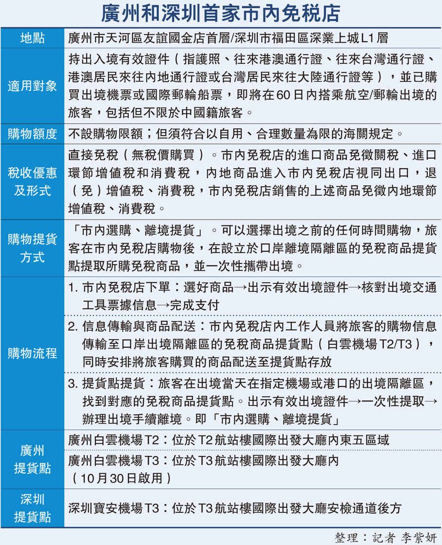
廣州和深圳首家市內免稅店
廣州和深圳首家市內免稅店

深圳市內免稅店深業上城開業 激活大灣區跨境消費新活力
深圳市內免稅店深業上城開業 激活大灣區跨境消費新活力

  廣州首家市內免稅店昨在廣州友誼國金商店首層正式開門迎客,首日客流火爆,為出境旅客帶來「不出國門享全球免稅好物」的全新體驗。免稅區商品涵蓋化妝品、酒水、名錶珠寶、電子設備及旅行裝備等。境外(含港澳台)消費者在免稅區域購物,須滿足60天內乘坐飛機/國際郵輪從廣州離境條件,憑有效證件及離境購票信息購買。同日,深圳首家市內免稅店亦在福田區深業上城開業。●香港文匯報記者 李紫妍、 郭若溪 廣州、深圳報道

  廣州市內免稅店是2024年8月財政部等五部門聯合印發《關於完善市內免稅店政策的通知》後,全國首批新設8家市內免稅店之一。店內匯聚進口國際知名品牌、中華老字號非遺品牌與國潮嶺南本土特色品牌,設有威士忌主題館、同仁堂知嘛健康館、Care Bear潮玩、國潮文化館等體驗區。

  店內增設多語種服務及外幣兌換

  開業當天,免稅店內湧入大量前來嘗鮮的市民和旅客。據了解,滿足60天內乘坐飛機/國際郵輪從廣州離境條件的旅客和市民,可以在出境之前的任何時間,憑有效證件及離境購票信息在市內免稅店購物,出境時在設立於口岸離境隔離區的免稅商品提貨點提取所購免稅商品,並一次性攜帶出境,即是「店內買單,口岸提貨」。

  「體驗感超乎預期!」來自埃及的Waleed是當天首位下單成交的外籍旅客,他表示以往只能在機場免稅店購物,往往時間比較緊張,「現在可以喝杯咖啡,在繁華的市中心悠閒選購」,商品還可以直接送至機場,旅程結束時直接提貨離境即可,整個流程便利。廣州市廣百股份有限公司副總經理黃瑜介紹,針對國際化客群增加的趨勢,店內增設多語種服務、會員專屬導購,並優化入境支付便利性,包含支持外幣多幣種現金收銀、增設外幣兌換服務點等,確保顧客的購物體驗。

  此外,免稅店內設有離境退稅業務,符合條件的境外(含港澳台地區)消費者,可在有稅專區消費後「即買即退」。記者從市內免稅店客戶服務中心了解到,這一服務主要面向在我國境內連續居住不超過183天的外國人和港澳台同胞,且要求同一境外旅客同一日在同一退稅商店購買的退稅物品金額須達到200元人民幣。

  同日,由中免集團、深圳免稅集團、深業集團三方攜手打造的深圳市內免稅店,在福田區深業上城正式開業。

  設體驗廊展示深圳本土科技品牌

  走進位於深業上城L1層的深圳市內免稅店,2,000餘平方米的營業空間裏,「科技感」與「國潮風」撲面而來。作為內地面積最大的市內免稅店,不僅有國際大牌專櫃,還創設「深圳之光」 電子黑科技體驗廊,集中展示科大訊飛、影石、優必選、榮耀、華為、時光壺、RingConn 等本土科技品牌,消費者可現場體驗試用。

  來自波蘭的遊客George打算給他的兒子買一個華為iPad,他表示,以前見到的免稅店大部分是煙酒、化妝品,這次有很多深圳的科技產品和國潮商品,很值得花時間逛一逛。

  據了解,該免稅店8月23日試營業期間便迎來「開門紅」,科技產品、國潮美妝、進口酒水成為熱銷品類,單日客流量突破5,000人次,部分熱門科技產品斷貨。

  廣州和深圳首家市內免稅店

  地點 廣州市天河區友誼國金店首層/深圳市福田區深業上城L1層 

  適用對象 持出入境有效證件(指護照、往來港澳通行證、往來台灣通行證、港澳居民來往內地通行證或台灣居民來往大陸通行證等),並已購買出境機票或國際郵輪船票,即將在60日內搭乘航空/郵輪出境的旅客,包括但不限於中國籍旅客。 

  購物額度 不設購物限額;但須符合以自用、合理數量為限的海關規定。 

  稅收優惠及形式 直接免稅(無稅價購買)。市內免稅店的進口商品免徵關稅、進口環節增值稅和消費稅,內地商品進入市內免稅店視同出口,退(免)增值稅、消費稅,市內免稅店銷售的上述商品免徵內地環節增值稅、消費稅。 

  購物提貨方式 「市內選購、離境提貨」。可以選擇出境之前的任何時間購物,旅客在市內免稅店購物後,在設立於口岸離境隔離區的免稅商品提貨點提取所購免稅商品,並一次性攜帶出境。 

  購物流程

  1. 市內免稅店下單:選好商品→出示有效出境證件→核對出境交通工具票據信息→完成支付 

  2. 信息傳輸與商品配送:市內免稅店內工作人員將旅客的購物信息傳輸至口岸出境隔離區的免稅商品提貨點(白雲機場T2/T3),同時安排將旅客購買的商品配送至提貨點存放 

  3. 提貨點提貨:旅客在出境當天在指定機場或港口的出境隔離區,找到對應的免稅商品提貨點。出示有效出境證件→一次性提取→辦理出境手續離境。即「市內選購、離境提貨」 

  廣州提貨點 廣州白雲機場T2:位於T2航站樓國際出發大廳內東五區域 

  廣州白雲機場T3:位於T3航站樓國際出發大廳內(10月30日啟用) 

  深圳提貨點 深圳寶安機場T3:位於T3航站樓國際出發大廳安檢通道後方 

  整理:記者 李紫妍