教大所有教育學士課程轉雙學位

●教大公布2025至2028學年課程革新概況。 香港文匯報記者金文博 攝
●教大公布2025至2028學年課程革新概況。 香港文匯報記者金文博 攝

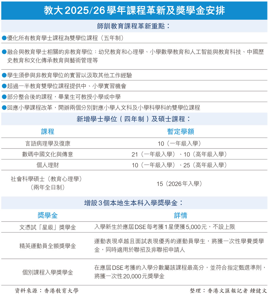
教大2025/26學年課程革新及獎學金安排
教大2025/26學年課程革新及獎學金安排

  部分畢業生同時掌握教中小課程技能 設「星級」獎學金吸文憑試尖子

  為回應教育行業對一專多能人才的需要,香港教育大學昨日公布於2025學年起優化全部13個五年制教育學士學位課程為雙學位課程,部分畢業生會同時掌握教授中小課程的技能。該校將新設言語病理及復康、數碼中國文化與傳意、個人理財的四年制學士課程;同時增加本科入學獎學金四成至總額近2,500萬港元,當中新設3項獎學金,包括在文憑試每考獲1星便獲5,000元的文憑試「星級」獎學金,以吸引優秀學生入讀。●香港文匯報記者 鍾健文

  教大昨日公布2025學年至2028學年課程革新的詳情,教大副校長(學術)鄭美紅表示,從2025/26學年起,教大將優化所有教育學士課程為雙學位課程,與教育學士相關的非教育學位融合,讓學生深化既有教育主科的知識領域,亦可於日後將有關學問授予學生,學生亦須參與非教育學位的實習以汲取其他工作經驗。超過一半的教育雙學位課程會提供中、小學實習機會,畢業生將掌握跨年級的教學技能,可教授小學及中學課程。

  課程採「並行修讀,同期結業」安排

  她強調,雙學位課程是「並行修讀,同期結業」,透過減少通識科和自由選修科的修讀要求,以及優化學分互換等安排而達至,故修讀年期和學分與原先的單學位課程一樣。因應訊息傳播數碼化的科技發展,教大將於現有學科加入數碼科技及應用等新元素。

  社會科學與政策政研學系副教授及個人理財教育文學碩士課程主任譚偉強介紹指,新增的個人理財榮譽文學士是香港首個針對「個人及家庭」的金融課程,內容涵蓋金融科技、風險管理、財富管理、投資分析、綠色和可持續金融以及個人理財中的職業道德及決策等,旨在培養有扎實金融專業知識,又具理財規劃及財務溝通技能的複合型人才,並為學生提供在金融機構實習機會,讓畢業生有多元化的職業選擇。

  特殊教育與輔導學系副教授袁志彬介紹言語病理學及復康榮譽理學士課程時指,這是本港首個整合言語病理學、復康和心理學的學士課程,正待向香港言語治療師公會申請認證,畢業生在課程認證後,有資格在認可註冊計劃內執業成為言語治療師,而課程透過跨學科專業培訓,滿足醫療專業人員服務的需求,並提供臨床和社區實習機會,加強學生實踐經驗。

  至於數碼中國文化與傳意榮譽文學士課程,人文學院副院長梁佩雲表示,新課程是香港首個結合數碼素養與中國語文及文化元素的本科課程,讓學生把數碼素養與中國語文能融會貫通,兩者兼擅。

  今年本科非本地新生約230人

  此外,教大將新增3個本地生本科入學獎學金:文憑試「星級」獎學金、精英運動員全額獎學金及個別課程入學獎學金。今年教大本科非本地新生約230人,佔本地新生四成,大學對比例感到滿意,未來希望招收更多海外學生。教大教務處高級助理教務長梁慧兒指,連同研究生在內,現時教大所有非本地生佔全體學生逾一成,數目多於去年,當中超過九成為內地生。