男60延至63歲 女55或58歲退休

●內地明年起實施漸進式延遲法定退休年齡,為70多年首次調整。圖為工人在工廠內工作。香港文匯報記者敖敏輝  攝
●內地明年起實施漸進式延遲法定退休年齡,為70多年首次調整。圖為工人在工廠內工作。香港文匯報記者敖敏輝 攝


●延遲法定退休年齡堅持自願、彈性原則。圖為建築工人在合肥市的中安創谷項目工地上吃西瓜消暑。 資料圖片
●延遲法定退休年齡堅持自願、彈性原則。圖為建築工人在合肥市的中安創谷項目工地上吃西瓜消暑。 資料圖片

●9月12日,一位老師在江西省南昌市新建區就業之家給學員進行家電清洗技術培訓。 新華社
●9月12日,一位老師在江西省南昌市新建區就業之家給學員進行家電清洗技術培訓。 新華社

●8月25日,浙江省衢州市龍游縣人社局響應時代需求,專為年滿「5060」的超齡勞動者,打造首屆超齡勞動者零工專場招聘會。 網上圖片
●8月25日,浙江省衢州市龍游縣人社局響應時代需求,專為年滿「5060」的超齡勞動者,打造首屆超齡勞動者零工專場招聘會。 網上圖片

  內地漸進式延遲退休明年起實施 15年時間調整到位

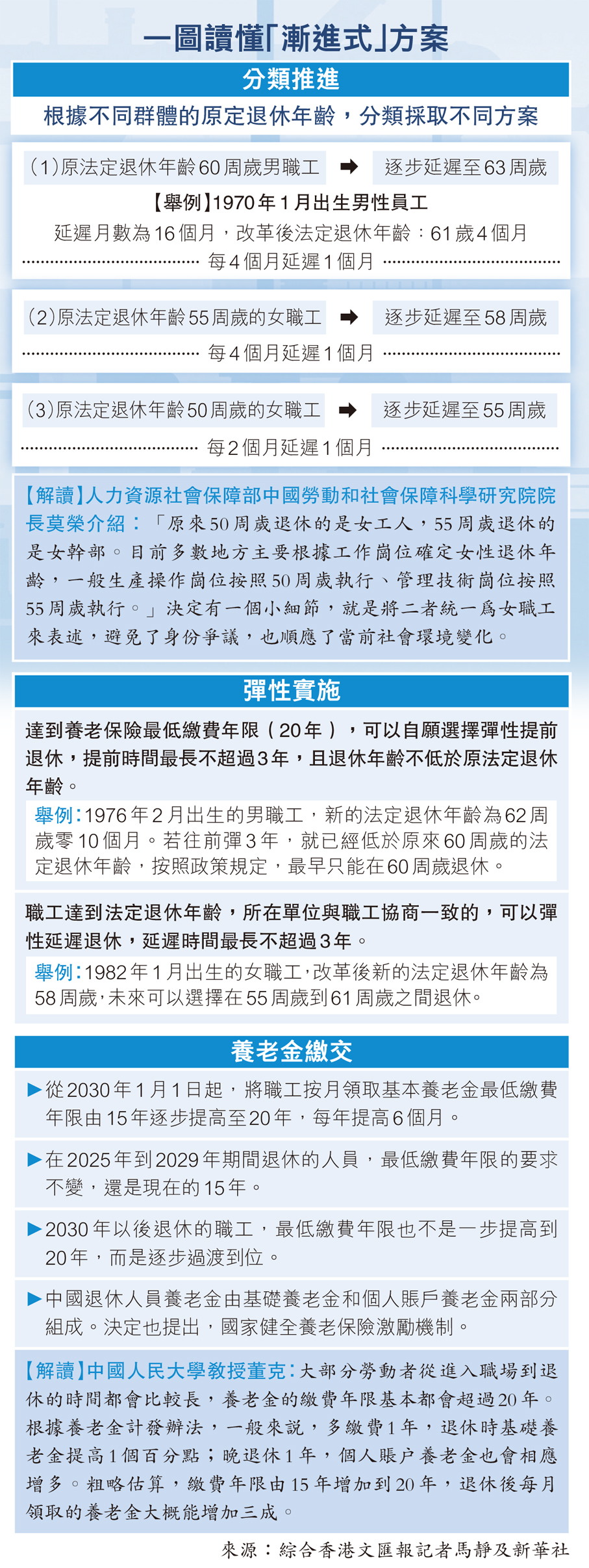
  香港文匯報訊(記者 馬靜 北京報道)備受關注的內地延遲退休改革終於一錘定音,即將啟動。13日,全國人大常委會會議表決通過了關於實施漸進式延遲法定退休年齡的決定。根據決定,國家從2025年1月1日起,將用15年時間,逐步將男職工的法定退休年齡從原60周歲延遲到63周歲,將女職工的法定退休年齡從原50周歲、55周歲,分別延遲到55周歲、58周歲(詳見附表)。這是職工法定退休年齡自上世紀五十年代確定後,70多年來首次進行調整。官方在當天安排專場發布會,逐項解釋相關安排的基礎、細節及後續安排,回應社會關注。

  人力資源和社會保障部部長王曉萍13日在全國人大常委會辦公廳舉行的新聞發布會上介紹,延遲法定退休年齡,立足中國發展實際,充分考慮社會關切,體現自願、彈性的原則,採取漸進的方式。在方案設計上有幾個特點:一是堅持小步調整,逐步到位。二是堅持彈性實施,自願選擇。三是堅持分類推進,有序銜接。同步啟動、差異化延遲男女職工法定退休年齡,與現行退休年齡政策相銜接。四是堅持統籌兼顧,協同配套。鼓勵和支持勞動者就業創業,保障各類勞動者基本權益,健全養老託育服務體系。

  不得違背職工意願 堅持自願彈性原則

  王曉萍強調,延遲法定退休年齡堅持自願、彈性原則,是這次改革的重要原則。她指出,彈性退休制度實施中不得違背職工意願,違法強制或者變相強制職工選擇退休年齡。王曉萍表示,實施延遲法定退休年齡後,職工的退休年齡由原來的一個剛性節點,拓展成為一個彈性區間,增加了自由選擇空間。

  中國法定退休年齡已經實施了70多年,為什麼要進行調整?王曉萍回應,主要基於三點考慮。一是有助於促進人力資源開發利用; 二是有助於增加勞動力有效供給;三是有助於滿足勞動者工作生活安排的多樣化需要。2023年,中國60歲以上人口2.97億人,佔總人口比重21.1%;65歲以上人口超過2.17億人,佔比15.4%,老齡化趨勢明顯。與此同時,中國勞動年齡人口數量從2012年起持續下降,年均減少300萬人以上,未來勞動年齡人口佔總人口比重還將進一步降低。延遲法定退休年齡,能夠減緩勞動年齡人口下降趨勢,保持經濟社會發展的動力和活力。「隨着生活水平的不斷提高,勞動條件的不斷改善,勞動者對退休時間的早晚有不同的訴求,希望有一些彈性、多一些選擇,現行的退休年齡政策有必要相應作出調整。」

  規定強化大齡勞動者就業崗位開發

  延遲法定退休年齡後,各個群體利益如何保障?人力資源和社會保障部副部長李忠表示,《國務院關於漸進式延遲法定退休年齡的辦法》對於超過法定退休年齡的勞動者,首次從法律層面對保障其基本權益提出要求。辦法規定,用人單位招用超過法定退休年齡的勞動者,應當保障勞動者獲得勞動報酬、休息休假、勞動安全衞生、工傷保障等基本權益。這填補了現行勞動法律法規的空白。對於未達到法定退休年齡的大齡勞動者,加強就業促進和權益保護。辦法規定,強化大齡勞動者的就業崗位開發,完善困難人員就業援助制度,加強對就業年齡歧視的防範和治理,激勵用人單位吸納更多大齡勞動者就業。

  完善醫衞 做好養老服務兜底保障

  國家衞生健康委員會副主任于學軍表示,國家衞生健康委按照職責分工,做好職業健康監測工作,分析掌握勞動者健康狀況,防範大齡勞動者職業病及職業健康風險。根據大齡勞動者的健康需求,不斷完善醫療衞生服務體系。要進一步加大科技推廣力度,提高職業病防治能力和職業健康保護水平。同時,推動落實地方及有關部門監管責任,督促用人單位依法落實主體責任,切實保護包括大齡勞動者在內的廣大勞動者健康權益。

  民政部副部長唐承沛表示,民政部將不斷完善發展養老事業和養老產業政策機制,加快推動中國特色養老服務體系成熟定型。一是加強養老服務體系建設總體安排,二是做好養老服務兜底保障,三是擴大和優化養老服務供給。