鄉局倡放寬「祖堂地」發展限制

●新界鄉議局昨日約見行政長官林鄭月娥,就新一份施政報告提交建議書,要求特區政府放寬對「祖堂地」發展的限制。
●新界鄉議局昨日約見行政長官林鄭月娥,就新一份施政報告提交建議書,要求特區政府放寬對「祖堂地」發展的限制。

●香港文匯報7月16日率先披露,鄉議局研放寬門檻,加快祖堂地發展。
●香港文匯報7月16日率先披露,鄉議局研放寬門檻,加快祖堂地發展。

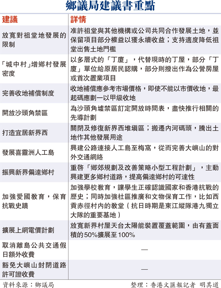
鄉議局建議書重點
鄉議局建議書重點

  提交施政報告建議書 冀「祖堂」與私企合作開發土地

  特區政府最近頻頻引用《收回土地條例》收地,當中涉及多幅新界鄉紳的「祖堂地」,新界鄉議局昨日約見行政長官林鄭月娥,就新一份施政報告提交建議書,要求特區政府放寬對「祖堂地」發展的限制,允許「祖堂」(即新界宗氏族群)與私人機構合作開發土地,以增加私人房屋供應;如政府要徵收「祖堂地」發展房屋,應考慮現金以外補償,例如部分單位預留給祖堂。新界鄉議局主席劉業強指出,香港落實國安法和完善選舉制度後,行政立法關係轉趨理性,相信鄉議局所提交建議適時,有助香港處理「老大難」的問題。●香港文匯報記者 明其道

  祖堂地俗稱「阿公地」,泛指由宗族、家族等集體持有的新界鄉村土地。鄉議局的建議書以「完善祖堂制度 活用新界土地」為主題,提出逾十項建議,包括放寬對祖堂地發展的限制;完善收地補償制度;加強愛國教育,保育抗戰史蹟等(見表)。劉業強會後表示,林鄭月娥聽取建議後態度積極,會面友好和正面。

  若徵收建屋 盼留單位給祖堂

  鄉議局提交的建議書對祖堂地發展制度的着墨最多,劉業強表示新界現有約7,200個祖堂共持有約2,400公頃土地,過去礙於法例限制使有關土地遲遲未能發展,故鄉議局建議政府放寬對祖堂地發展的限制,允許祖堂與私人機構合作開發土地,並保留項目部分權益以獲永續收益;如果政府需要徵收祖堂地增加房屋供應,應考慮現金以外的補償方式,例如把部分單位預留給祖堂持有。

  鄉議局還要求政府設立土地重整機制或容許持份者非原址換地等,令祖堂可以繼續維繫氏族。對應否降低祖堂出售土地門檻,鄉議局表示支持適度降低有關門檻,但強調有關改動茲事體大,對祖堂制度以及新界氏族的可持續發展有深遠影響,認為政府應待鄉議局充分諮詢各祖堂持份者的意見後,再作修改。

  鄉議局亦建議特區政府參考內地「城中村」的發展模式,選擇交通基建配套比較完善的鄉村式發展地帶作為試點,適量提高鄉村式發展地帶的發展密度,提高地積比率增加單位數目,以多層式的「丁廈」,代替現時3層高、每層700平方呎的丁屋,為原居民提供多一個發展方案,「丁廈」部分單位給原居民認購,也有部分撥出作為公營房屋或首次置業項目,既可保障新界原居民受基本法保障的合法傳統權益及滿足原居民的住屋需求,又可增加香港整體房屋供應。

  鄉議局又建議特區政府發展新界北口岸經濟帶,把握內地發展的機會,如打鼓嶺地區有超過600公頃的土地可以發展,呼籲政府把握國家「十四五」規劃帶來的機遇,提升香港的長遠競爭力。鄉議局亦支持政府開放沙頭角禁區,但前提是需要提升社區設施以配合未來人口發展的需要。

  劉業強表示,香港落實國安法和完善選舉制度後,目前行政立法關係轉趨理性,相信鄉議局所提交建議適時,可以讓香港處理「老大難」的問題。