【攬炒派劣行錄】攬炒煽612上街 政法界:涉犯煽集結罪


  兩年前氾濫成災的黑暴為香港社會帶來沉重打擊,不少市民均對目前穩定的社會環境倍加珍惜。不過,攬炒派區議員近日紛紛以舉辦展覽、擺街站等手段明裏暗裏煽動市民於本周六上街非法集結以至「抗爭」,企圖鼓吹新一輪違法行動。有政界及法律界人士昨日接受香港文匯報訪問時表示,雖然香港國安法和新選舉制度令亂港分子大為收斂,但部分人仍伺機煽動仇恨、撕裂社會,企圖令黑暴死灰復燃。不過,即使他們採用蠱惑的手段,企圖鑽法律空子,但仍有可能干犯煽動未經批准的非法集結。政法界呼籲市民明辨是非,勿被煽動。

  前年6月12日,立法會恢復有關修訂《逃犯條例》二讀辯論。當日上午約8時,一批原先於金鐘添馬公園一帶集會的攬炒派分子突然衝出夏慤道與龍和道,展開所謂「佔領行動」。約8時30分,有關人等「佔領」告士打道及夏愨道六條行車線,至中午更進一步「佔領」金鐘道全線。其後,暴徒衝破警方防線,在進入立法會示威區後向警方投擲磚頭等。警方其後以武力驅散。

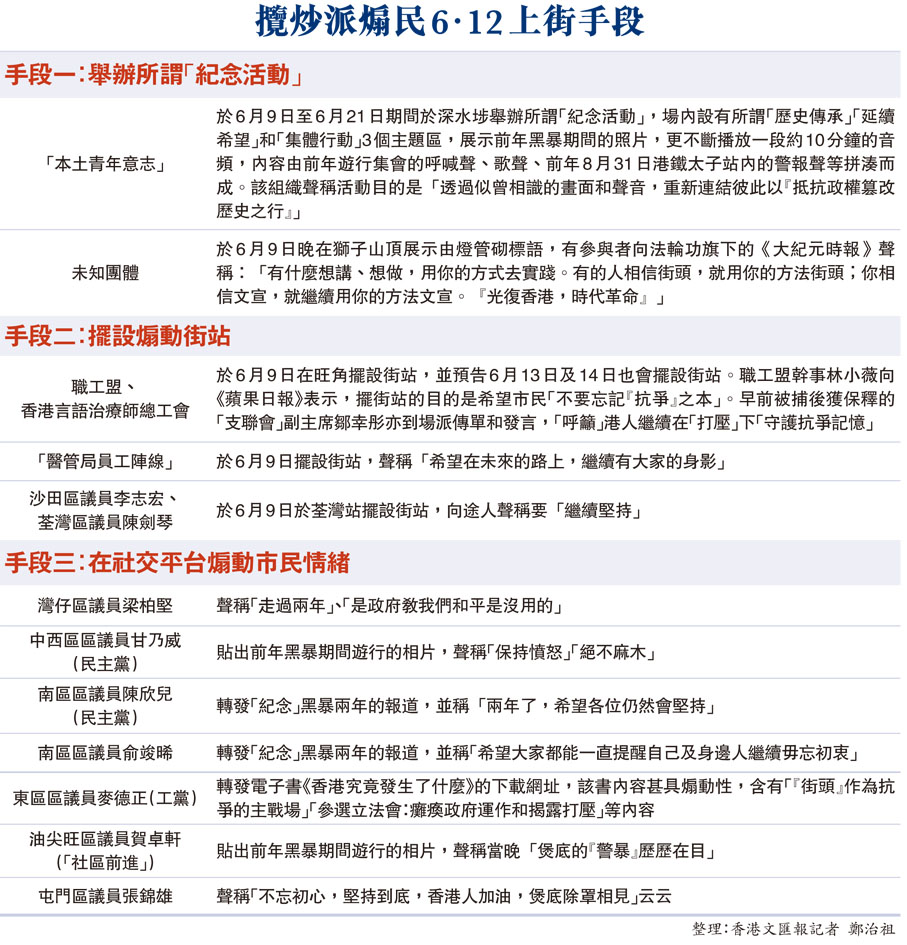
  多個攬炒派組織近日以修例風波兩周年的名義,接連以多種方式煽動市民於6月12日(本周六)非法集結。多名區議員更於社交平台貼出修例風波期間的遊行相片,以較婉轉的方式配文暗示市民繼續「抗爭」(見表),企圖令黑暴重現,以爭取自己的政治本錢。

  警察公共關係科昨日回覆香港文匯報查詢時指,警方當日會在相關地點部署足夠警力,迅速果斷執法。警方呼籲市民不要參與、宣傳或公布任何未經批准集結及受禁的群組聚集,並應避免聚集,減低病毒擴散的風險。

  丁煌:「擦邊球」亦可能犯法

  全國港澳研究會會員、香港法學交流基金會副主席丁煌表示,涉事人等在「提醒」市民回想修例風波相關的事件時,雖然以較不明顯的方式鼓吹市民未來繼續參與某些特定的遊行示威,如同在打「擦邊球」,但也有可能干犯煽動未經批准的非法集結。

  他直言,在香港國安法的框架下進行有關活動已踏入「紅燈區」,希望涉事人等盡快停止相關行為,市民亦應明辨是非,特別是在疫情和「限聚令」生效期間,不應參與大型聚集。

  葛珮帆憂出現「孤狼式」襲擊

  民建聯立法會議員葛珮帆表示,近日再有人繼續煽動仇恨,企圖令黑暴死灰復燃,做法非法危險。雖然不少市民在經歷黑暴後已經看清亂港分子的手段,但有部分市民仍在接受被扭曲的資訊,很可能被煽動上街。

  她相信,香港國安法實施後,黑暴分子再難煽動大批市民上街,但不排除他們會改為慫恿他人發動「孤狼式」襲擊,加上警方今年檢獲了大量爆炸品原材料,因此不能掉以輕心。

  黃國健倡執法部門徹查

  工聯會立法會議員黃國健表示,破壞香港的人不甘失敗,雖然香港國安法和新選舉制度令亂港分子再難有搗亂空間,不過,他們仍會不斷測試法例的「灰色地帶」和挑戰特區政府的底線,並質疑相關組織的活動背後或涉外國資金支援,建議執法部門主動調查,以有效維護國家安全。●香港文匯報記者 鄭治祖